2025年贵州遵义灵活就业人员社保交多少钱,你了解2025年贵州遵义灵活就业人员社保缴费基数及比例吗,据新社通小编了解到,灵活就业社保缴费标准每年都会有所调整,主要体现在缴费基数和缴费比例上。接下来随新社通APP小编一起来看看。
一、贵州遵义社保可以不交吗?
不可以;
缴纳社保是法定义务,用人单位和在职员工都必须依法参加社会保险;单位和职工未缴纳的按照《社会保险法》法规,责令限期缴纳或补足并加收滞纳金,逾期仍不缴纳的,将由有关部门予以处罚。
二、贵州遵义灵活就业社保多少钱一个月?

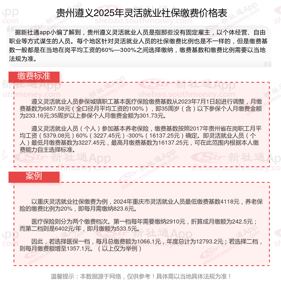
》》点击新社通app社保计算器,轻松了解您的社保缴费明细!
提示:贵州遵义灵活就业人员每个月的缴费压力还是比较大的,每个月的社保费用都是千元,缴费档次越高,灵活就业人员要缴纳的费用也越多。
当缴费档次越高,可以享受到的社保待遇也越多,退休后可以领到的养老金也越多,100%的缴费档次缴纳灵活就业社保比60%的缴费档次缴纳灵活就业社保可以领到的钱要多。
贵州遵义灵活就业人员社保缴费档次表:一般分为五个档次,具体为上年度在岗职工平均工资的60%、70%、80%、90%和100%。灵活就业人员可以根据自己的意愿选择缴费档次,缴费比例为20%,其中12%进入统筹基金,8%进入个人账户。
三、贵州遵义灵活就业社保缴费方式
灵活就业社保的网上缴费可以通过多种方式进行,以下是几种主要的缴费方式及具体步骤:
1.微信缴费:
进入微信APP,点击“我”的页面,然后选择“服务”。
在服务页面中,选择“城市服务”。
在城市服务页面中,找到“社保”选项并点击。
进入社保页面后,选择“灵活就业人员社保”。
根据需要选择“灵活就业养老保险缴纳”或“灵活就业医疗保险缴纳”。
后续操作包括输入相关信息、核对信息无误后进行支付。
2.支付宝缴费:
打开支付宝APP,进入“市民中心”。
在市民中心页面中,选择“社保”。
进入社保页面后,选择“社保缴费”。
在社保缴费页面中,找到“灵活就业社会保险”选项并点击。
根据需要选择“灵活就业养老保险缴纳”或“灵活就业医疗保险缴纳”。
后续操作包括输入相关信息、核对信息无误后进行支付。
3.微信公众号缴费(以“河南税务”为例):
搜索并关注“河南税务”微信公众号。
进入公众号后,点击“微服务”然后选择“社保费缴纳”。
首次登陆需按照提示进行授权认证和人脸识别。
在主页面选择“灵活就业养老保险缴费类型”。
选择本人缴费或代他人缴费,并填写相关信息。
选择参保信息、缴费金额等,核对无误后进行支付。
4.随申办APP缴费:
打开随申办APP,搜索并选择“个人社保缴费”。
根据需要选择“本人”或“他人”作为办理对象,并填写相关信息。
系统自动查询参保信息后,选择需缴纳的社保费并点击“下一步”。
进入缴费信息提交页面,点击“提交”并选择支付方式(云闪付、支付宝、微信等)进行支付。
5.手机银行或楚税通APP缴费:
打开手机银行或楚税通APP,进入社保缴费页面。
根据提示填写相关信息并选择缴费项目(如灵活就业养老保险)。
核对信息无误后进行支付。
请注意,在缴费过程中要仔细核对个人信息和缴费金额,确保信息准确无误。此外,由于不同地区的缴费标准和方案可能存在差异,建议灵活就业人员根据当地的具体法规进行缴费。同时,为避免网络拥堵和影响正常缴费,建议尽早缴费、错峰缴费。
四、灵活就业社保包含哪几种保险
灵活就业人员社保主要包括养老保险和医疗保险两大险种。
1、养老保险
灵活就业人员可以参加基本养老保险,这是由《中华人民共和国社会保险法》法规的。无雇工的个体工商户、未在用人单位参加基本养老保险的非全日制从业人员以及其他灵活就业人员,都可以选择参加基本养老保险。这部分人员应当按规缴纳基本养老保险费,费用会分别记入基本养老保险统筹基金和个人账户。
2、医疗保险
除了养老保险,灵活就业人员还可以选择参加医疗保险,包括住院保险和重大疾病医疗补助。在一些地方,灵活就业人员还可以选择参加补充医疗保险。这些医疗保险项目旨在为灵活就业人员提供在生病或受伤时的医疗费用保证。
总的来说,灵活就业人员社保主要包含养老保险和医疗保险,具体参加哪些险种可以根据自身经济能力和实际需求来选择。同时,各地的社保法规和缴费档次可能会有所不同,建议灵活就业人员详细了解当地的社保法规,以便做出最适合自己的选择。
以上就是贵州遵义灵活就业社保缴费的全部内容,数据及内容供参考!希望对你有帮助,欢迎关注新社通解锁更多社保专业资讯。