灵活就业社保能抵御疾病、失业、养老等重大风险,避免陷入经济困境。也能享受医保报销、养老金增长等红利。社保是劳动者的法定权利,断缴可能影响购房、落户、子女教育等。接下来随社保君了解一下2025年江西南昌灵活就业人员社保交多少钱,2025年江西南昌灵活就业社保缴费标准的详细内容。
一、2024-2025年江西南昌灵活就业社保缴费标准表 江西南昌灵活就业社保多少钱一个月?

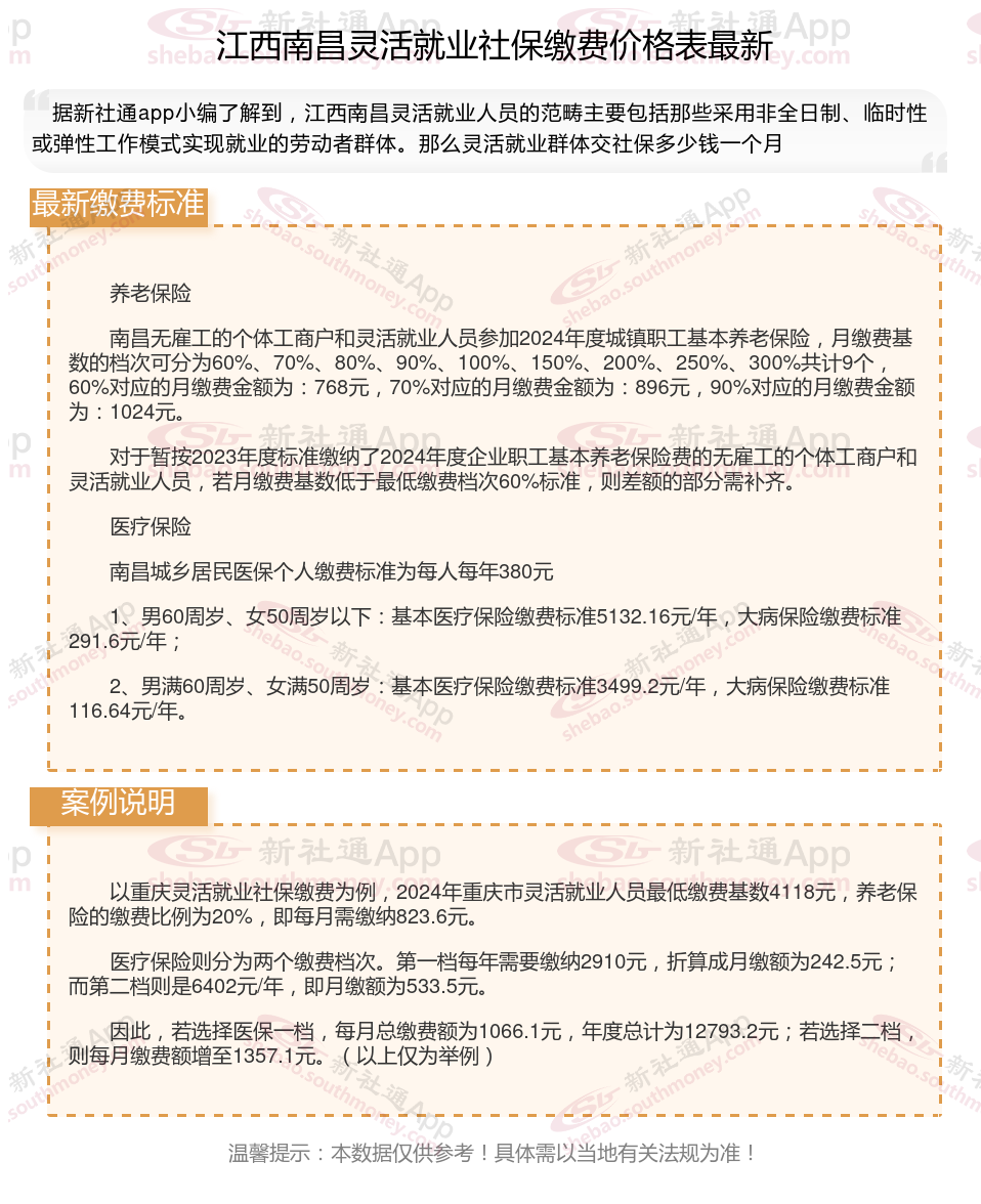
》》点击新社通app社保计算器,轻松了解您的社保缴费明细!
提示:江西南昌灵活就业人员每个月的缴费压力还是比较大的,每个月的社保费用都是千元,缴费档次越高,灵活就业人员要缴纳的费用也越多。
当缴费档次越高,可以享受到的社保待遇也越多,退休后可以领到的养老金也越多,100%的缴费档次缴纳灵活就业社保比60%的缴费档次缴纳灵活就业社保可以领到的钱要多。
江西南昌灵活就业人员社保缴费档次表:一般分为五个档次,具体为上年度在岗职工平均工资的60%、70%、80%、90%和100%。灵活就业人员可以根据自己的意愿选择缴费档次,缴费比例为20%,其中12%进入统筹基金,8%进入个人账户。
二、灵活就业社保和职工社保的区别如下:
1、参加的险种不同:灵活就业人员:社保只参加养老保险和医疗保险,部分地区可参加失业保险。
在职职工:在职职工参加的社保包括养老保险、医疗保险、工伤保险、生育保险和失业保险,就是我们常说的“五险”。
2、缴费基数不同:灵活就业人员:按上年全省在岗职工月平均工资的40%-100%为缴费基数。在职职工:按本人上年度月平均工资为缴费基数。
3、缴费比例不同:灵活就业人员:养老保险缴费比例为20%,医疗保险缴费以当地上年度城镇在岗职工月平均工资的80%为基数,按4.2%或8%比例缴纳基本医疗保险费。
三、2024-2025年江西南昌灵活就业社保缴费方式
江西南昌灵活就业人员社保缴费的方式:
灵活就业人员社保缴费的方式有多种,具体如下:
1、灵活就业人员可以通过到当地社保中心窗口,提供相关资料进行缴费;
2、灵活就业人员可以通过网上缴费的方式,缴纳社保费用;
3、灵活就业人员可以通过代缴机构办理社保缴费;
4、灵活就业人员可以找挂靠公司,办理社保缴费。
四、江西南昌灵活就业社保缴费基数及比例最新消息
1、江西南昌社保缴费比例各个地区标准有些细微的差别,并且会不断产生新的变化。
社保缴纳费用是以缴费基数为基数以一定的比例进行缴费,职工社保分为单位缴纳部分和个人缴纳部分,两者缴纳比例不同,但是灵活就业人员参保职工社保没有单位负责,将全部由个人缴费。
提示:灵活就业养老保险的缴费比例一致,都是社保缴费基数的20%。
灵活就业医保的缴费比例就有些差异了,有些地方是6%,有些地方是8%,有些地方是13%。
2、江西南昌灵活就业社保参照职工社保的缴费基数进行缴纳。灵活就业社保由于各地区经济发展水平不一,职工月平均工资存在差异,所以各地区的社保缴费基数上下限也不同。
而社保缴费基数由当地上一年度职工的月平均工资确定,一般是以当地社会平均工资的60%-300%为社保缴费基数,基本上分为60%、80%、90%、100%、150%、200%、250%、300%等八个缴费档次。
五、灵活就业社保包含哪几种保险?
灵活就业社保主要包括基本养老保险和基本医疗保险。
灵活就业人员可以选择参加基本养老保险和基本医疗保险,这两种保险由个人全额缴纳。工伤保险、失业保险和生育保险通常由用人单位缴纳,灵活就业人员不参与。灵活就业人员通过缴纳养老保险和医疗保险,可以为自己未来的养老生活和医疗保险打下坚实的基础。
以上就是江西南昌灵活就业社保缴费的全部内容,数据及内容供参考!希望对你有帮助,欢迎关注新社通解锁更多社保专业资讯。