2025灵活就业社保缴费标准的调整,既体现了法规的连续性,又适应了经济社会发展的要求。灵活就业人员应根据自身情况,合理选择缴费基数和缴费比例,确保自身权益得到充分保证。接下来随社保君了解一下2025年商洛灵活就业人员社保交多少钱,2025年商洛灵活就业社保缴费标准的详细内容。
一、2025年商洛灵活就业社保缴费标准表 2025年商洛灵活就业社保多少钱一个月?

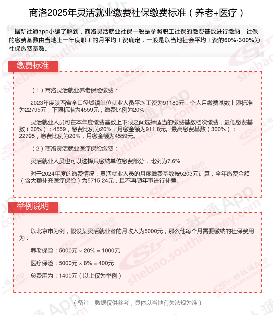
》》点击新社通app社保计算器,轻松了解您的社保缴费明细!
提示:商洛灵活就业人员每个月的缴费压力还是比较大的,每个月的社保费用都是千元,缴费档次越高,灵活就业人员要缴纳的费用也越多。
当缴费档次越高,可以享受到的社保待遇也越多,退休后可以领到的养老金也越多,100%的缴费档次缴纳灵活就业社保比60%的缴费档次缴纳灵活就业社保可以领到的钱要多。
2025年商洛灵活就业人员社保缴费档次表:一般分为五个档次,具体为上年度在岗职工平均工资的60%、70%、80%、90%和100%。灵活就业人员可以根据自己的意愿选择缴费档次,缴费比例为20%,其中12%进入统筹基金,8%进入个人账户。
二、2025年商洛灵活就业社保缴费方式
商洛灵活就业社保的缴费方法主要包括线上和线下两种方式。
线上缴费主要有以下几种方式:
微信缴费:通过微信搜索“社保云缴费”小程序,或依次点击微信→我→服务→城市服务→社保→社保缴费,进行缴费操作。这种方式支持本月缴费及本年度预缴,但不可调整缴费基数。
支付宝缴费:在支付宝中搜索“灵活就业社会保险-天津市”小程序,或依次点击支付宝→市民中心→社保→灵活就业社会保险,进行缴费。这种方式同样支持本月缴费及本年度预缴,但不可调整缴费基数。
线下缴费方式则包括:
灵活就业人员可以就近到社保分中心“税务一厅联办”窗口或所属税务局办税服务厅打印缴费单,再到协议商业银行缴费。
此外,还有一些地方提供了批量扣费、代征银行柜面缴费和网上缴费等选项。批量扣费一般从每月月末预扣下月费用,需要在每月25日前在缴费银行卡或存折中预存足额费用。代征银行柜面缴费则可以前往指定的银行网点柜面进行缴费。网上缴费则可以通过指定的APP或二维码自行申报缴费。
请注意,具体的缴费方式和流程可能因地区和方案的不同而有所差异,建议灵活就业人员根据当地的具体法规进行缴费操作。同时,也要按时足额缴纳基本养老、基本医疗两项社保费,以享受相关的社会保险待遇。
三、2025年商洛灵活就业社保缴费基数及比例最新消息
1、商洛社保缴纳比例费用是以缴费基数为基数以一定的比例进行缴费,职工社保分为单位缴纳部分和个人缴纳部分,两者缴纳比例不同,但是灵活就业人员参保职工社保没有单位负责,将全部由个人缴费。
社保缴费比例各个地区标准有些细微的差别,并且会不断产生新的变化。例如,自2024年3月1日起,上海市灵活就业人员缴纳职工基本养老保险费的比例由24%调整为20%,其中有8%进入个人账户;缴纳职工基本医疗保险费的比例由11%调整为10%。浙江在2022年9月职工养老保险缴费比例从15%降到14%,今年4月又公布将其恢复至15%。
提示:灵活就业养老保险的缴费比例一致,都是社保缴费基数的20%。
灵活就业医保的缴费比例就有些差异了,有些地方是6%,有些地方是8%,有些地方是13%。
2、商洛灵活就业社保参照职工社保的缴费基数进行缴纳。而社保缴费基数由当地上一年度职工的月平均工资确定,一般是以当地社会平均工资的60%-300%为社保缴费基数,基本上分为60%、80%、90%、100%、150%、200%、250%、300%等八个缴费档次。由于各地区经济发展水平不一,职工月平均工资存在差异,所以各地区的社保缴费基数上下限也不同。比如北京2024年的缴费基数上下限为6326元-33891元,浙江2024年的缴费基数上下限为4462元-24060元。
四、商洛灵活就业社保缴费待遇(灵活就业社保缴费15年能领取多少钱)
商洛社保待遇的计发遵循“多缴多得、长缴多得”的原则,交的越久、交的越多,最后拿到手的退休工资就越多。灵活就业人员退休后,每月社保待遇由基础养老金和个人账户养老金两部分组成。
养老金计算方法为:每月能够领取的养老金=基础养老金+个人账户养老金,基础养老金=在退休时上年度在岗职工的月平均工资+(1+平均指数)/2×缴费年限×1%,个人账户养老金=个人账户养老金综合÷139(50岁为195个月、60岁为139个月)。
假如当地上年度在岗职工月平均工资为6500人民币,那么按照最低档(60%)的基础养老金计算为6500*(1+0.6)/2×15×1%=780人民币。按照最高档位(100%)缴费比例来计算,6500*(1+1)/2×15×1%=975人民币。个人账户养老金按照60%缴费,若为26000人民币,那么每月养老金则为26000÷139≈187人民币。个人账户养老金按照100%缴费,若为44000人民币,那么每月养老金则为44000÷139≈316人民币。以上,可以算出,若是灵活就业人员缴费社保15年,按照最低标准缴纳退休后每月可以领取到780+187=967人民币;按照最高标准则可以领取到975+316=1291人民币。
以上就是商洛灵活就业社保缴费的全部内容,数据及内容供参考!希望对你有帮助,欢迎关注新社通解锁更多社保专业资讯。