随着经济社会的不断发展,灵活就业群体日益壮大,其社保缴费问题也愈发受到关注。接下来随社保君了解一下2025年呼和浩特灵活就业人员社保交多少钱的详细内容。
一、2025年呼和浩特灵活就业社保缴费标准表 2025年呼和浩特灵活就业社保多少钱一个月?

》》点击新社通app社保计算器,轻松了解您的社保缴费明细!
提示:呼和浩特灵活就业人员每个月的缴费压力还是比较大的,每个月的社保费用都是千元,缴费档次越高,灵活就业人员要缴纳的费用也越多。
当缴费档次越高,可以享受到的社保待遇也越多,退休后可以领到的养老金也越多,100%的缴费档次缴纳灵活就业社保比60%的缴费档次缴纳灵活就业社保可以领到的钱要多。
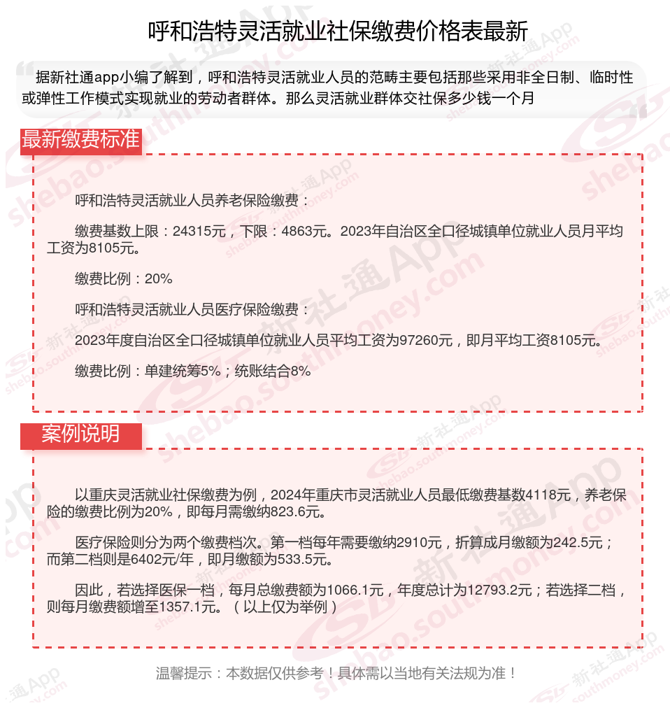
2025年呼和浩特灵活就业人员社保缴费档次表:一般分为五个档次,具体为上年度在岗职工平均工资的60%、70%、80%、90%和100%。灵活就业人员可以根据自己的意愿选择缴费档次,缴费比例为20%,其中12%进入统筹基金,8%进入个人账户。
二、2025年呼和浩特灵活就业社保缴费方式
灵活就业社保的网上缴费可以通过多种方式进行,以下是几种主要的缴费方式及具体步骤:
1.微信缴费:
进入微信APP,点击“我”的页面,然后选择“服务”。
在服务页面中,选择“城市服务”。
在城市服务页面中,找到“社保”选项并点击。
进入社保页面后,选择“灵活就业人员社保”。
根据需要选择“灵活就业养老保险缴纳”或“灵活就业医疗保险缴纳”。
后续操作包括输入相关信息、核对信息无误后进行支付。
2.支付宝缴费:
打开支付宝APP,进入“市民中心”。
在市民中心页面中,选择“社保”。
进入社保页面后,选择“社保缴费”。
在社保缴费页面中,找到“灵活就业社会保险”选项并点击。
根据需要选择“灵活就业养老保险缴纳”或“灵活就业医疗保险缴纳”。
后续操作包括输入相关信息、核对信息无误后进行支付。
3.微信公众号缴费(以“河南税务”为例):
搜索并关注“河南税务”微信公众号。
进入公众号后,点击“微服务”然后选择“社保费缴纳”。
首次登陆需按照提示进行授权认证和人脸识别。
在主页面选择“灵活就业养老保险缴费类型”。
选择本人缴费或代他人缴费,并填写相关信息。
选择参保信息、缴费金额等,核对无误后进行支付。
4.随申办APP缴费:
打开随申办APP,搜索并选择“个人社保缴费”。
根据需要选择“本人”或“他人”作为办理对象,并填写相关信息。
系统自动查询参保信息后,选择需缴纳的社保费并点击“下一步”。
进入缴费信息提交页面,点击“提交”并选择支付方式(云闪付、支付宝、微信等)进行支付。
5.手机银行或楚税通APP缴费:
打开手机银行或楚税通APP,进入社保缴费页面。
根据提示填写相关信息并选择缴费项目(如灵活就业养老保险)。
核对信息无误后进行支付。
请注意,在缴费过程中要仔细核对个人信息和缴费金额,确保信息准确无误。此外,由于不同地区的缴费标准和方案可能存在差异,建议灵活就业人员根据当地的具体法规进行缴费。同时,为避免网络拥堵和影响正常缴费,建议尽早缴费、错峰缴费。
三、2025年呼和浩特灵活就业社保缴费基数及比例最新消息
1、呼和浩特社保缴纳比例费用是以缴费基数为基数以一定的比例进行缴费,职工社保分为单位缴纳部分和个人缴纳部分,两者缴纳比例不同,但是灵活就业人员参保职工社保没有单位负责,将全部由个人缴费。
社保缴费比例各个地区标准有些细微的差别,并且会不断产生新的变化。例如,自2024年3月1日起,上海市灵活就业人员缴纳职工基本养老保险费的比例由24%调整为20%,其中有8%进入个人账户;缴纳职工基本医疗保险费的比例由11%调整为10%。浙江在2022年9月职工养老保险缴费比例从15%降到14%,今年4月又公布将其恢复至15%。
提示:灵活就业养老保险的缴费比例一致,都是社保缴费基数的20%。
灵活就业医保的缴费比例就有些差异了,有些地方是6%,有些地方是8%,有些地方是13%。
2、呼和浩特灵活就业社保参照职工社保的缴费基数进行缴纳。而社保缴费基数由当地上一年度职工的月平均工资确定,一般是以当地社会平均工资的60%-300%为社保缴费基数,基本上分为60%、80%、90%、100%、150%、200%、250%、300%等八个缴费档次。由于各地区经济发展水平不一,职工月平均工资存在差异,所以各地区的社保缴费基数上下限也不同。比如北京2024年的缴费基数上下限为6326元-33891元,浙江2024年的缴费基数上下限为4462元-24060元。
四、呼和浩特灵活就业社保缴费待遇(灵活就业社保缴费15年能领取多少钱)
呼和浩特社保待遇的计发遵循“多缴多得、长缴多得”的原则,交的越久、交的越多,最后拿到手的退休工资就越多。灵活就业人员退休后,每月社保待遇由基础养老金和个人账户养老金两部分组成。
养老金计算方法为:每月能够领取的养老金=基础养老金+个人账户养老金,基础养老金=在退休时上年度在岗职工的月平均工资+(1+平均指数)/2×缴费年限×1%,个人账户养老金=个人账户养老金综合÷139(50岁为195个月、60岁为139个月)。
假如当地上年度在岗职工月平均工资为6500人民币,那么按照最低档(60%)的基础养老金计算为6500*(1+0.6)/2×15×1%=780人民币。按照最高档位(100%)缴费比例来计算,6500*(1+1)/2×15×1%=975人民币。个人账户养老金按照60%缴费,若为26000人民币,那么每月养老金则为26000÷139≈187人民币。个人账户养老金按照100%缴费,若为44000人民币,那么每月养老金则为44000÷139≈316人民币。以上,可以算出,若是灵活就业人员缴费社保15年,按照最低标准缴纳退休后每月可以领取到780+187=967人民币;按照最高标准则可以领取到975+316=1291人民币。
以上就是呼和浩特灵活就业社保缴费的全部内容,数据及内容供参考!希望对你有帮助,欢迎关注新社通解锁更多社保专业资讯。