失业了,其实有一笔钱记得去申请——失业保险金!对于失业后这笔钱可以领取多少钱?很多人都不太了解的,一般都是领取标准是按照当地最低工资标准计算出来的。失业金提供经济保证,影响消费、社保及就业。领取需满足条件,及时申请并如实提供材料,关注法规变化,合理使用失业金。
如今职场竞争日益激烈的,失业已成为许多人可能面临的问题。失业补助金和失业保险金作为社保体系的重要组成部分,它们以不同的形式为失业者提供经济支持。关于如何领取失业补助金?帮助您在面临失业时,能够更好地维护自己的权益。
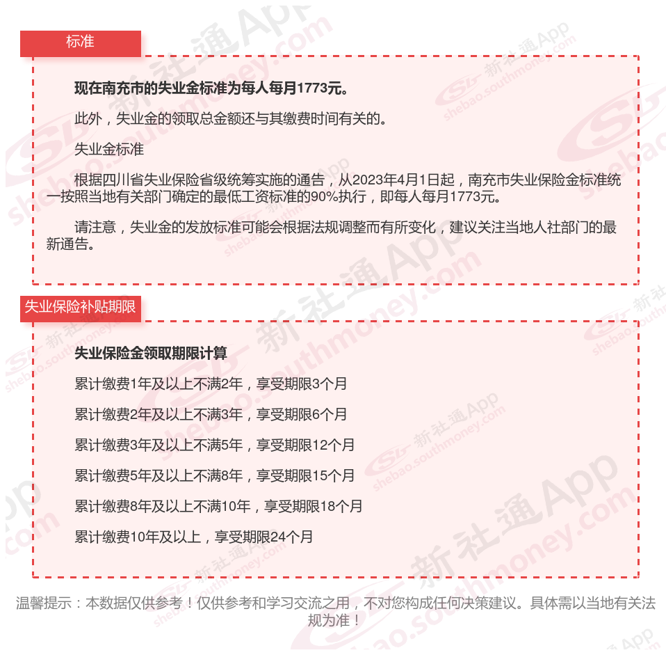
在现代社会,失业保险作为社保体系的重要组成部分,为失业人员提供了重要的经济保证。其中,“失业金可以领多少钱”,一年最多能领多少个月?怎么计算的?
在这个瞬息万变的时代,失业已经成为许多家庭不得不面对的现实问题。面对突如其来的经济压力,失业金成为了许多失业者的救命稻草。关于失业保险金领怎么领?需要什么条件的?办理材料要哪些?最新南充失业保险金领取相关最新资讯,在这里新社通小编整理告诉大家,记得收藏好了!

失业金申领对象
参保失业人员

失业了支付宝失业金怎样领取?
下面简单几步新社通小编教大家在支付宝上怎么申请领取失业金。
首先,工具就要准备一部手机,和下载好支付宝APP的。
方法/步骤
1、打开手机支付宝软件APP,进入主页面,点击更多选项。
2、进入更多找到便民生活点击上面的市民中心选项。
3、进入市民中心点击上面的全国通办选项。
4、进入全国通办找到就业创业点击失业金申领。
5、最后, 点击确定选项即可。
以上是关于南充失业保险金的申请方法都告诉你了,领取途径方法你掌握了没,希望可以帮助到你的。