失业了,其实有一笔钱记得去申请——失业保险金!对于失业后这笔钱可以领取多少钱?很多人都不太了解的,一般都是领取标准是按照当地最低工资标准计算出来的。失业金提供经济保证,影响消费、社保及就业。领取需满足条件,及时申请并如实提供材料,关注法规变化,合理使用失业金。
失业保险是社会保险中的一项保险,它是相关部门为因为失业而导致生活来源中断的劳动者提供的一项物质帮助。
失业后想领取失业保险金
却发现审核不通过
小伙伴们
领取失业保险金是需要满足
一定条件的哦!
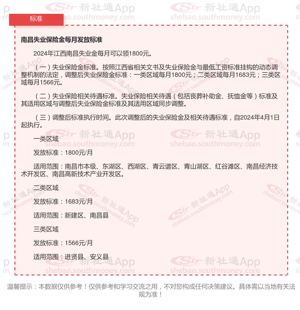
那失业金具体怎么申请的?领取的条件是什么?一起随新社通APP小编来了解一下关于南昌的失业金领取标准及条件。
失业保险金是给予失业人群的最根本的社会保证,但亦不是所有的失业人员都可以领取失业保险金的。领取失业保险金需要一定条件,只有符合条件的失业人员才能领取属于自己的失业保险金。
在这个瞬息万变的时代,失业已经成为许多家庭不得不面对的现实问题。面对突如其来的经济压力,失业金成为了许多失业者的救命稻草。关于失业保险金领怎么领?需要什么条件的?办理材料要哪些?最新南昌失业保险金领取相关最新资讯,在这里新社通小编整理告诉大家,记得收藏好了!

失业金申领对象
参保失业人员

支付宝上可以申请失业保险吗?怎么申请?
支付宝上可以申请失业保险金,具体申请步骤如下:
一、打开支付宝APP,进入申请流程
打开支付宝APP,点击“市民中心”选项。
在市民中心页面中,找到并点击“社保”选项。
进入社保页面后,选择“全国失业金申领”服务。
在全国失业金申领页面中,进一步选择“失业保险待遇申领”。
二、填写申请信息,提交申请
在失业保险待遇申领页面中,找到失业补助金一栏,点击“去申领”按钮。
进入申领页面后,按照要求填写相关信息,如个人基本信息、失业原因、求职意愿等。
上传必要的证明材料,如身份证、社保卡、失业证明等。
确认信息无误后,点击“提交申请”按钮,完成失业保险金的申请。
三、等待审核,领取失业保险金
提交申请后,需要等待社会保险经办机构的审核。审核通过后,失业保险金将按月发放到指定的银行账户中。申请人可以在支付宝中查看申请进度和领取情况。
需要注意的是,申请失业保险金需要满足一定的条件,包括已经参加失业保险并缴纳失业保险费满一年、非因本人意愿中断就业、已经办理失业登记并有求职要求等。同时,失业保险金的领取期限和金额也根据个人的缴费情况和失业时间等因素而有所不同。因此,在申请前需要仔细了解相关法规和法定。
失业保险待遇指哪些方面的?
失业保险待遇是由失业保险金、医疗补助金、丧葬补助金和抚恤金、职业培训和职业介绍补贴等构成。失业保险待遇中最主要的是失业保险金,失业人员只有在领取失业保险金期间才能享受到其他各项待遇。失业保险待遇中,医疗补助金是失业人员患病就医时在失业保险经办机构领取的补助,标准是由各省、自治区、直辖市相关部门确定的,一般包括每月随失业保险金一同发放的门诊费和按法定比例报销的医疗费两部分;失业人员在领取失业保险金期间死亡的,其家属可以领取一次性丧葬补助金和抚恤金,标准参照当地在职职工的法定;职业培训和职业介绍补贴是为了鼓励和帮助失业人员尽快实现再就业而从失业保险基金中支付的费用,一般说来职业介绍的补贴支付给职业介绍机构,由他们为失业人员免费介绍职业,而职业培训的补贴的支付方法则不同,有些是直接发给失业人员、有些则是失业人员培训后报销,还有的是对培训失业人员的培训机构进行补贴。
温馨提示:本数据仅供参考!具体需以当地有关法规为准!风险提示
以上是关于南昌失业保险金的申请方法都告诉你了,领取途径方法你掌握了没,希望可以帮助到你的。