失业了,其实有一笔钱记得去申请——失业保险金!对于失业后这笔钱可以领取多少钱?很多人都不太了解的,一般都是领取标准是按照当地最低工资标准计算出来的。失业金提供经济保证,影响消费、社保及就业。领取需满足条件,及时申请并如实提供材料,关注法规变化,合理使用失业金。
五险一金中有一个保险是失业保险,失业保险是用以确保劳动者在失业以后的基本生活的,那么在实践中劳动者要怎么领取失业保险呢?
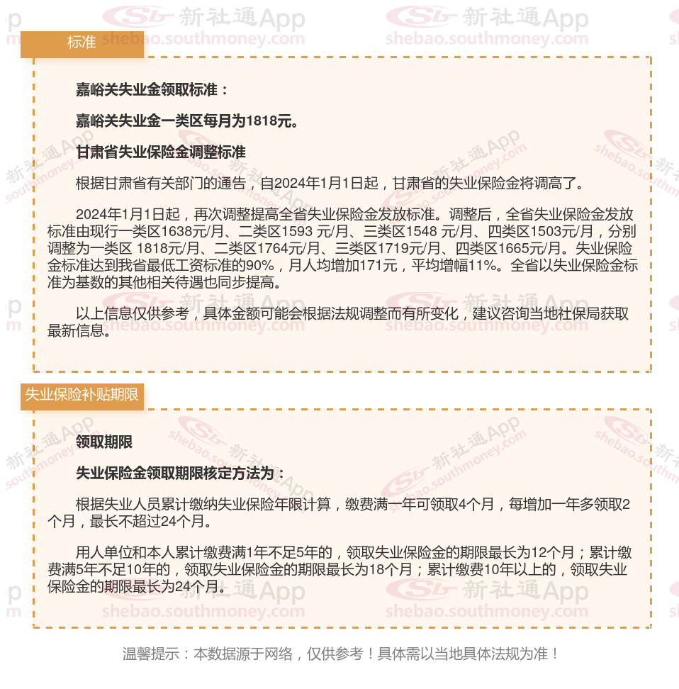
在现代社会,失业保险作为社保体系的重要组成部分,为失业人员提供了重要的经济保证。其中,“失业金可以领多少钱”,一年最多能领多少个月?怎么计算的?
在这个瞬息万变的时代,失业已经成为许多家庭不得不面对的现实问题。面对突如其来的经济压力,失业金成为了许多失业者的救命稻草。关于失业保险金领怎么领?需要什么条件的?办理材料要哪些?最新甘肃嘉峪关失业保险金领取相关最新资讯,在这里新社通小编整理告诉大家,记得收藏好了!

失业金申领对象
参保失业人员

在支付宝上申请失业金的步骤如下:
1、打开支付宝应用,进入“市民中心”功能。在支付宝首页点击“市民中心”进入页面。
2、在“市民中心”页面中,选择“社保”功能。进入社保页面后,点击“全国失业金申领”选项。
3、填写失业保险金申请信息。在失业保险金网上申领页面中,填写相关信息并提交申请。确保填写的信息真实、准确、完整。
注意事项:
提交申请后,需要等待审核通过。审核通过后,失业金会发放到指定的收款账户。
失业保险金的领取期限根据累计缴费时间的不同而有所差异,最长可达24个月。
如果不符合享受失业保险待遇条件而骗取失业保险金,将承担相应的法律责任。
以上是关于甘肃嘉峪关失业保险金的申请方法都告诉你了,领取途径方法你掌握了没,希望可以帮助到你的。