失业了,其实有一笔钱记得去申请——失业保险金!对于失业后这笔钱可以领取多少钱?很多人都不太了解的,一般都是领取标准是按照当地最低工资标准计算出来的。失业金提供经济保证,影响消费、社保及就业。领取需满足条件,及时申请并如实提供材料,关注法规变化,合理使用失业金。
失业保险是社会保险中的一项保险,它是相关部门为因为失业而导致生活来源中断的劳动者提供的一项物质帮助。
一年时间过的好快,
失业了还没有找到工作怎么办?
存款马上见底
别急,有些小伙伴
其实符合申领失业保险金的条件
今天咱们就来说说
如何申请内蒙古乌兰察布的失业金
如果你在太原失业了
记得去领这笔钱
——失业保险金
虽然钱不多
但还是能助你解决燃眉之急的。
在现代社会,失业保险作为社保体系的重要组成部分,为失业人员提供了重要的经济保证。其中,“失业金可以领多少钱”,一年最多能领多少个月?怎么计算的?
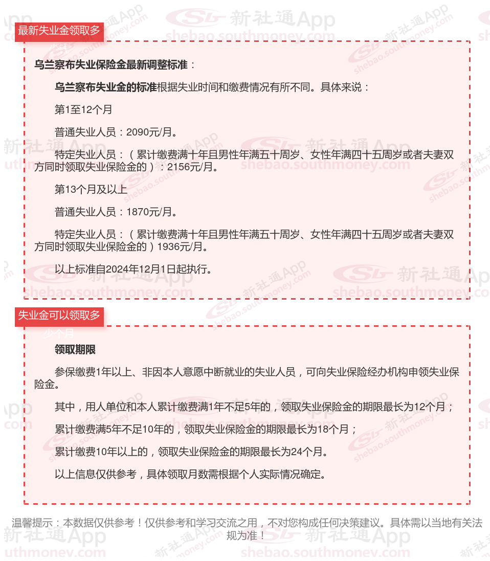
在这个瞬息万变的时代,失业已经成为许多家庭不得不面对的现实问题。面对突如其来的经济压力,失业金成为了许多失业者的救命稻草。关于失业保险金领怎么领?需要什么条件的?办理材料要哪些?最新内蒙古乌兰察布失业保险金领取相关最新资讯,在这里新社通小编整理告诉大家,记得收藏好了!

失业金申领对象
参保失业人员

支付宝怎么申领失业金?
使用支付宝都不知道怎么申请失业金?下面新社通APP小编给大家介绍一下支付宝申领失业金是如何操作的吧。
工具:手机一部
软件:支付宝
步骤
1、打开支付宝,并点击市民中心。
2、点击社保,进入其中。
3、点击全国失业金申领。
4、点击失业保险待遇申领。
5、在方框处选择地区,再点击去申领。
6、先勾选已阅读,再点击同意。
7、填好内容,再点击提交申请。
以上是关于内蒙古乌兰察布失业保险金的申请方法都告诉你了,领取途径方法你掌握了没,希望可以帮助到你的。