失业怎么办?失业了,有哪些待遇的?其实有一笔钱记得去申请——失业保险金!失业金提供经济保证,影响消费、社保及就业。领取需满足条件,及时申请并如实提供材料,关注法规变化,合理使用失业金。
我失业了,去哪儿领失业保险金?
需要满足什么条件?
需要准备哪些材料?
看这篇就知道!
下面是新社通小编整理的
在这个瞬息万变的时代,失业已经成为许多家庭不得不面对的现实问题。面对突如其来的经济压力,失业金成为了许多失业者的救命稻草。关于失业保险金领怎么领?需要什么条件的?办理材料要哪些?失业人员有哪些待遇?应享受失业待遇标准绵阳,随新社通小编来了解一下。

失业保险金是给予失业人群的最根本的社会保证,但亦不是所有的失业人员都可以领取失业保险金的。领取失业保险金需要一定条件,只有符合条件的失业人员才能领取属于自己的失业保险金。

领取条件
失业保险金的发放原则是,失业人员参保缴费满一年、非因本人意愿中断就业、已办理失业登记并有求职要求的人员,主动辞职无法申领!
根据法规法定,须具备以下条件的失业人员才能申领失业金
1、按法定参加失业保险,所在单位和本人已按法定履行缴费义务满1年以上;
2、在法定劳动年龄内非因本人意愿中断就业的;
非本人意愿中断就业包括以下情形∶
·终止劳动能合同的(劳动合同到期,员工不续签可申领失业金)
·被用人单位解除劳动合同的
·被用人单位开除、除名和辞退的
·根据《中华人民共和国劳动法》第三十二条第二、三项与用人单位解除劳动合同的
·法律法规法定的其他情形
3.已按法定办理失业和求职登记的。
因此,若你主动申请离职,即不符合非本人意愿中断就业这一条件,无法申领失业金哦
失业人员在失业期间,可凭社保卡或身份证件向失业保险经办机构申领失业保险金。
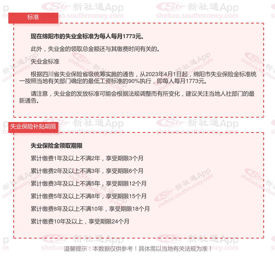
(备注:数据仅供参考,具体以当地有关法规为准)
以上是关于绵阳失业保险金的申请条件都告诉你了,领取途径方法你掌握了没,希望可以帮助到你的。