失业了,其实有一笔钱记得去申请——失业保险金!对于失业后这笔钱可以领取多少钱?很多人都不太了解的,一般都是领取标准是按照当地最低工资标准计算出来的。失业金提供经济保证,影响消费、社保及就业。领取需满足条件,及时申请并如实提供材料,关注法规变化,合理使用失业金。
失业保险是社会保险中的一项保险,它是相关部门为因为失业而导致生活来源中断的劳动者提供的一项物质帮助。
人一辈子都要打工赚钱的,大家都知道
打工都不容易
公司倒闭、老板裁员…
就会被迫失业
小伙伴们请注意
失业了记得申请这笔钱
虽然钱不多
但保证日常吃喝出行还是可以的。
那失业金具体怎么申请的?领取的条件是什么?一起随新社通APP小编来了解一下关于内蒙古乌兰察布的失业金领取标准及条件。
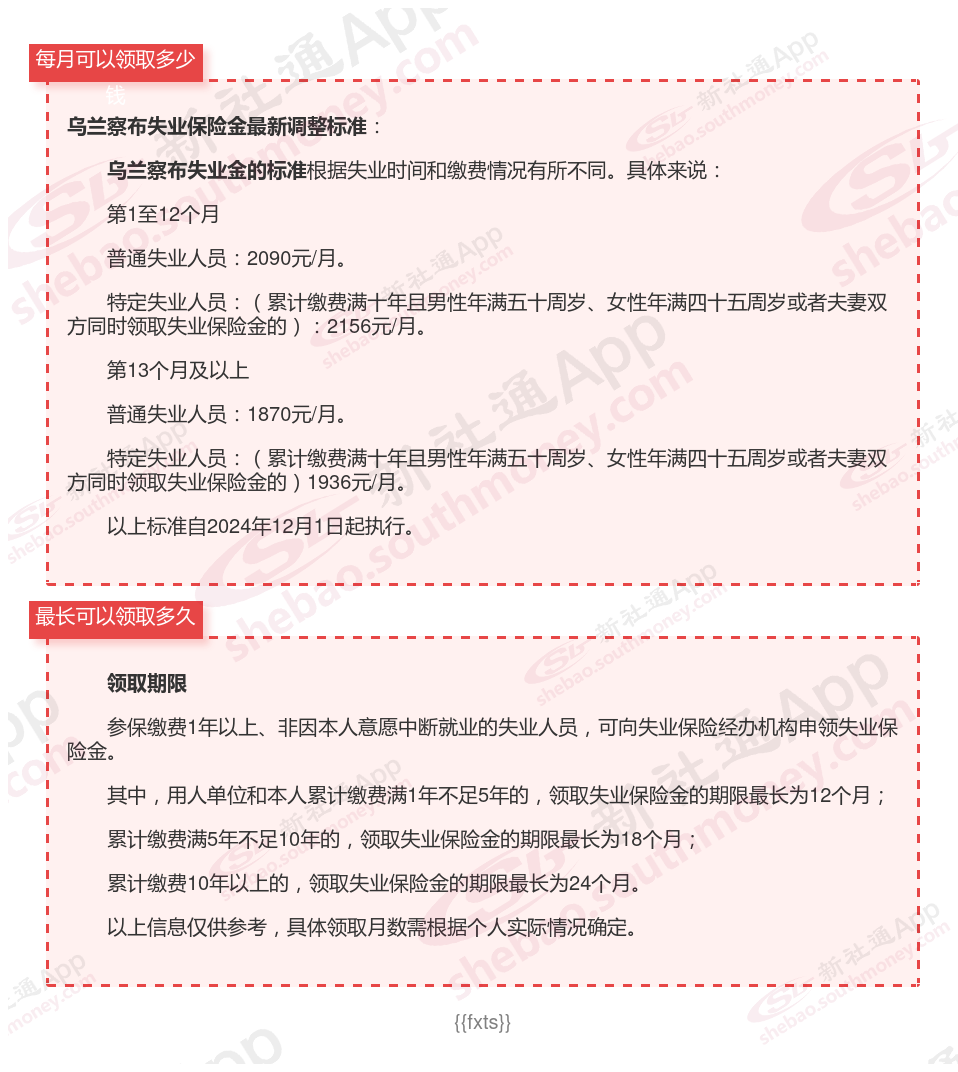
在现代社会,失业保险作为社保体系的重要组成部分,为失业人员提供了重要的经济保证。其中,“失业金可以领多少钱”,一年最多能领多少个月?怎么计算的?
在这个瞬息万变的时代,失业已经成为许多家庭不得不面对的现实问题。面对突如其来的经济压力,失业金成为了许多失业者的救命稻草。关于失业保险金领怎么领?需要什么条件的?办理材料要哪些?最新内蒙古乌兰察布失业保险金领取相关最新资讯,在这里新社通小编整理告诉大家,记得收藏好了!

失业金申领对象
参保失业人员

支付宝怎么找到失业金申领渠道?
支付宝怎么找到失业金申领渠道,一共需要3个操作步骤。具体操作步骤如下:
首先,工具就要准备一部手机,和下载好支付宝APP的。
方法/步骤
1、点击更多
进入客户端,点击更多。
2、点击失业金申领
进入页面,点击失业金申领。
3、找到失业金申领渠道
选择地区,找到失业金申领渠道网址。
以上是关于内蒙古乌兰察布失业保险金的申请方法都告诉你了,领取途径方法你掌握了没,希望可以帮助到你的。