失业怎么办?失业了,有哪些待遇的?其实有一笔钱记得去申请——失业保险金!失业金提供经济保证,影响消费、社保及就业。领取需满足条件,及时申请并如实提供材料,关注法规变化,合理使用失业金。
我失业了,去哪儿领失业保险金?
需要满足什么条件?
需要准备哪些材料?
看这篇就知道!
下面是新社通小编整理的
在这个瞬息万变的时代,失业已经成为许多家庭不得不面对的现实问题。面对突如其来的经济压力,失业金成为了许多失业者的救命稻草。关于失业保险金领怎么领?需要什么条件的?办理材料要哪些?失业人员有哪些待遇?应享受失业待遇标准温州,随新社通小编来了解一下。

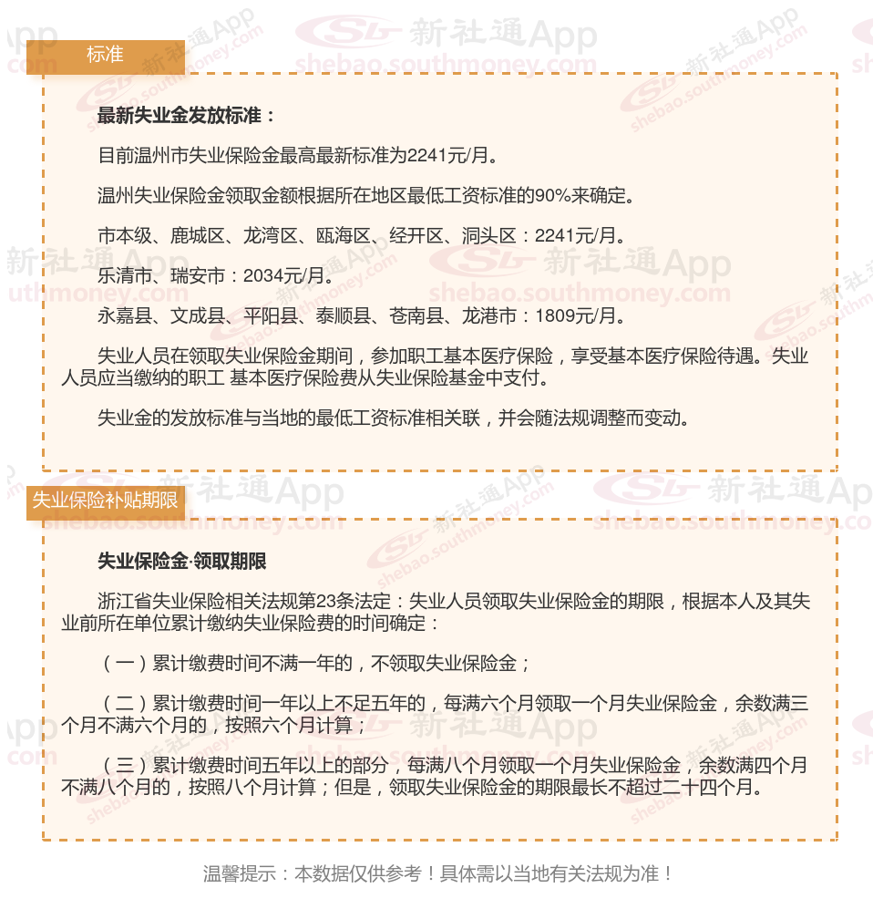
什么是失业保险金?
失业保险金,是指失业保险经办机构依法支付给符合条件的失业人员的基本生活费用,是对失业人员在失业期间失去工资收入的一种临时补偿。失业保险金目的是为了确保失业人员的基本生活需要。失业保险金依法从失业保险基金中列支。

注意!
骗领不可取!
参保失业人员申领失业保险金,必须同时满足以下条件:
(1)按照法定参加失业保险,所在单位和本人已按法定履行缴费义务满1年
(2)非本人意愿中断就业
(3)已办理失业登记,并有求职要求
对于存在欺诈风险的
有关部门将会加强核查
严格审核
对冒领、骗领行为
将依法追究骗领人责任
办理材料
1、本人身份证及户口簿(原件和复印件)
2、半寸相片一张
3、已办理失业登记的《失业证》
4、原工作单位终止或者解除劳动关系或劳动争议裁决的证明材料
5、本人银行活期存折(原件及复印件)
温馨提示:本数据源于网络,仅供参考!具体需以当地具体法规为准!
以上是关于温州失业保险金的申请条件都告诉你了,领取途径方法你掌握了没,希望可以帮助到你的。