失业怎么办?失业了,有哪些待遇的?其实有一笔钱记得去申请——失业保险金!失业金提供经济保证,影响消费、社保及就业。领取需满足条件,及时申请并如实提供材料,关注法规变化,合理使用失业金。
我失业了,去哪儿领失业保险金?
需要满足什么条件?
需要准备哪些材料?
看这篇就知道!
下面是新社通小编整理的
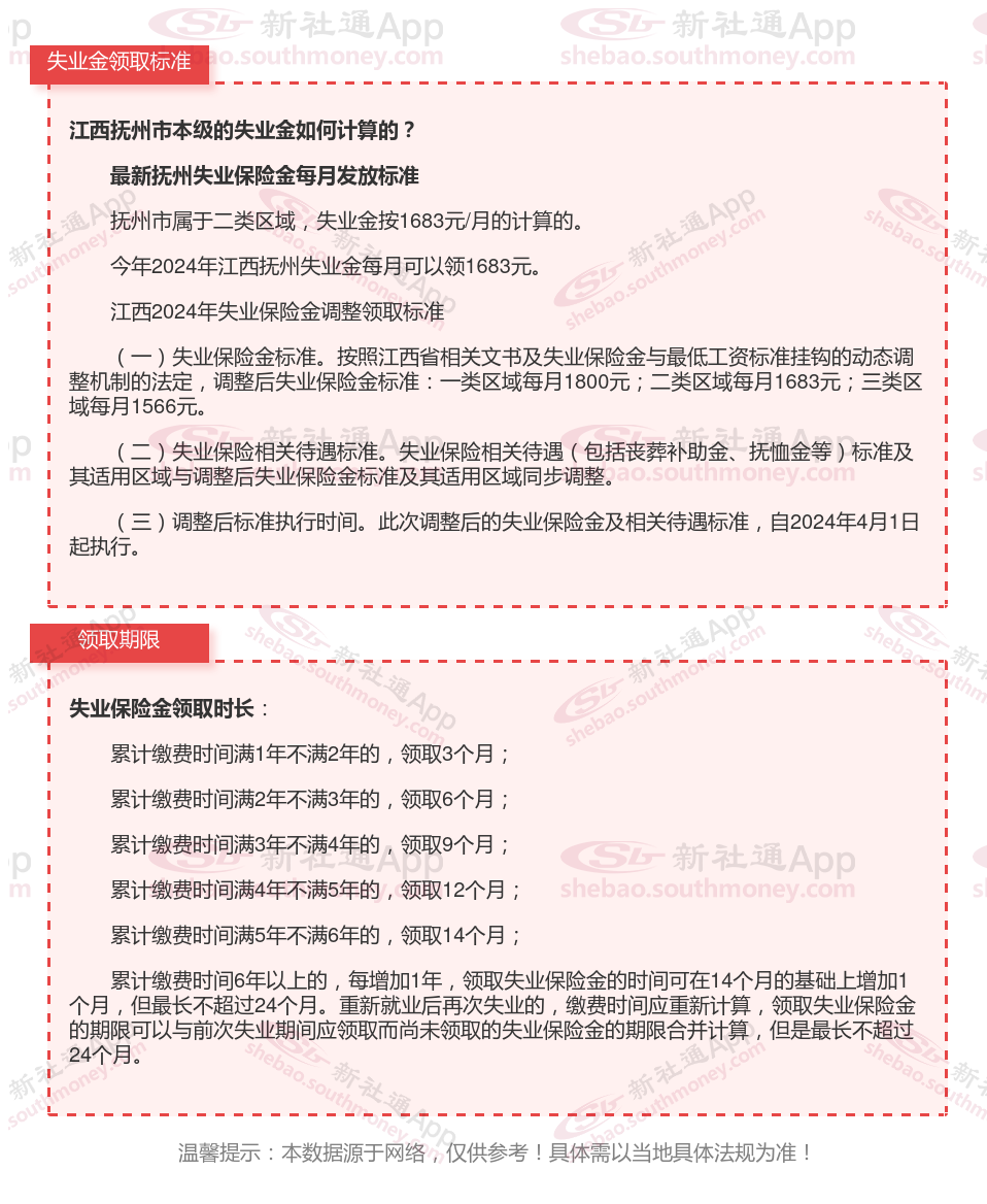
在这个瞬息万变的时代,失业已经成为许多家庭不得不面对的现实问题。面对突如其来的经济压力,失业金成为了许多失业者的救命稻草。关于失业保险金领怎么领?需要什么条件的?办理材料要哪些?失业人员有哪些待遇?应享受失业待遇标准江西抚州,随新社通小编来了解一下。

失业保险金,是指失业保险经办机构依法支付给符合条件的失业人员的基本生活费用,是对失业人员在失业期间失去工资收入的一种临时补偿。失业保险金目的是为了保证失业人员的基本生活需要。失业保险金依法从失业保险基金中列支。

江西抚州失业金领取条件信息如下:
按照有关法定,所在单位和本人参加失业保险满1年、非因本人意愿中断就业的失业人员,可以领取失业保险金。
除上述条件外,领取失业保险金没有其他附加条件。
一般来说,劳动者出于本人主观意愿向用人单位提出辞职的,不符合领取失业保险金的条件。申领失业保险金必须满足“非因本人意愿中断就业”的条件。
根据实施《中华人民共和国社会保险法》若干法定第十三条,非因本人意愿中断就业的是指下列人员:
一是劳动合同终止的。
二是用人单位提出并与劳动者协商一致解除劳动合同的。
三是由用人单位提出解除聘用合同或者被用人单位辞退、除名、开除的。
四是被用人单位解除劳动合同的。
五是劳动者本人依照《劳动合同法》第三十八条法定解除劳动合同的。
六是法律、法规、规章法定的其他情形。
办理材料
1、本人身份证及户口簿(原件和复印件)
2、半寸相片一张
3、已办理失业登记的《失业证》
4、原工作单位终止或者解除劳动关系或劳动争议裁决的证明材料
5、本人银行活期存折(原件及复印件)
温馨提示:本数据仅供参考!具体需以当地有关法规为准!
以上是关于江西抚州失业保险金的申请条件都告诉你了,领取途径方法你掌握了没,希望可以帮助到你的。