失业了,其实有一笔钱记得去申请——失业保险金!对于失业后这笔钱可以领取多少钱?很多人都不太了解的,一般都是领取标准是按照当地最低工资标准计算出来的。失业金提供经济保证,影响消费、社保及就业。领取需满足条件,及时申请并如实提供材料,关注法规变化,合理使用失业金。
失业保险是社会保险中的一项保险,它是相关部门为因为失业而导致生活来源中断的劳动者提供的一项物质帮助。
一年时间过的好快,
失业了还没有找到工作怎么办?
存款马上见底
别急,有些小伙伴
其实符合申领失业保险金的条件
今天咱们就来说说
如何申请江西宜春的失业金
如果你在太原失业了
记得去领这笔钱
——失业保险金
虽然钱不多
但还是能助你解决燃眉之急的。
在现代社会,失业保险作为社保体系的重要组成部分,为失业人员提供了重要的经济保证。其中,“失业金可以领多少钱”,一年最多能领多少个月?怎么计算的?
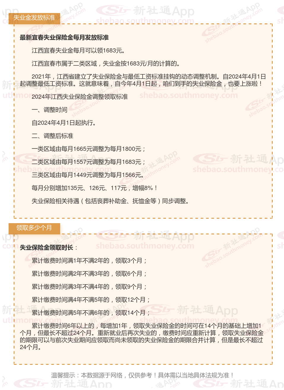
在这个瞬息万变的时代,失业已经成为许多家庭不得不面对的现实问题。面对突如其来的经济压力,失业金成为了许多失业者的救命稻草。关于失业保险金领怎么领?需要什么条件的?办理材料要哪些?最新江西宜春失业保险金领取相关最新资讯,在这里新社通小编整理告诉大家,记得收藏好了!

失业金申领对象
参保失业人员

失业了支付宝失业金怎样领取?
下面简单几步新社通小编教大家在支付宝上怎么申请领取失业金。
首先,工具就要准备一部手机,和下载好支付宝APP的。
方法/步骤
1、打开手机支付宝软件APP,进入主页面,点击更多选项。
2、进入更多找到便民生活点击上面的市民中心选项。
3、进入市民中心点击上面的全国通办选项。
4、进入全国通办找到就业创业点击失业金申领。
5、最后, 点击确定选项即可。
以上是关于江西宜春失业保险金的申请方法都告诉你了,领取途径方法你掌握了没,希望可以帮助到你的。