失业了,其实有一笔钱记得去申请——失业保险金!对于失业后这笔钱可以领取多少钱?很多人都不太了解的,一般都是领取标准是按照当地最低工资标准计算出来的。失业金提供经济保证,影响消费、社保及就业。领取需满足条件,及时申请并如实提供材料,关注法规变化,合理使用失业金。
失业保险是社会保险中的一项保险,它是相关部门为因为失业而导致生活来源中断的劳动者提供的一项物质帮助。
一年时间过的好快,
失业了还没有找到工作怎么办?
存款马上见底
别急,有些小伙伴
其实符合申领失业保险金的条件
今天咱们就来说说
如何申请内蒙古乌海的失业金
如果你在太原失业了
记得去领这笔钱
——失业保险金
虽然钱不多
但还是能助你解决燃眉之急的。
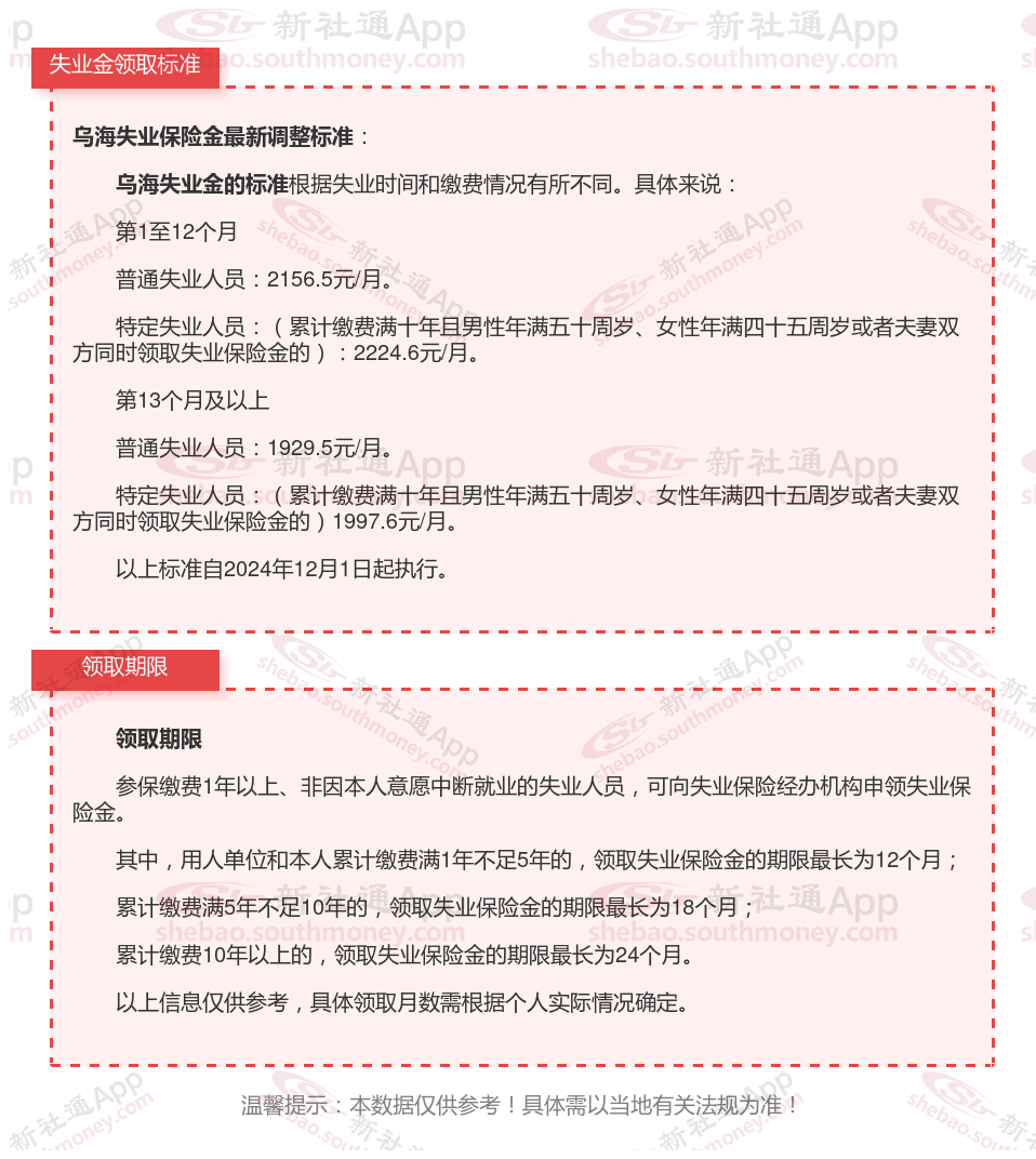
在现代社会,失业保险作为社保体系的重要组成部分,为失业人员提供了重要的经济保证。其中,“失业金可以领多少钱”,一年最多能领多少个月?怎么计算的?
在这个瞬息万变的时代,失业已经成为许多家庭不得不面对的现实问题。面对突如其来的经济压力,失业金成为了许多失业者的救命稻草。关于失业保险金领怎么领?需要什么条件的?办理材料要哪些?最新内蒙古乌海失业保险金领取相关最新资讯,在这里新社通小编整理告诉大家,记得收藏好了!

失业金申领对象
参保失业人员

内蒙古乌海线上线下都能申领!
准备好社保卡或身份证件
线上失业人员可随时随地在网上申领失业保险金,异地也可以申领。
支付宝上可以申领,搜索“电子社保卡”小程序,进入首页,点击“失业保险待遇申领”服务。
失业人员符合领取失业保险金条件的,可以在最后参保地申领失业保险金,也可以选择回户籍地申领。不过要注意,待遇发放期间不得中途变更发放地,如果选择回户籍地申领,需要办理失业保险关系转移。
以上是关于内蒙古乌海失业保险金的申请方法都告诉你了,领取途径方法你掌握了没,希望可以帮助到你的。