失业了,其实有一笔钱记得去申请——失业保险金!对于失业后这笔钱可以领取多少钱?很多人都不太了解的,一般都是领取标准是按照当地最低工资标准计算出来的。失业金提供经济保证,影响消费、社保及就业。领取需满足条件,及时申请并如实提供材料,关注法规变化,合理使用失业金。
失业保险金领取金额受国、地区、个人缴费年限和基数等因素影响。在中国,缴费时间越长、基数越高,领取金额越多。不同地区经济发展水平不同,领取标准和额度也不同。领取期限最长不超过24个月,需满足一定条件。
在现代社会,失业保险作为社保体系的重要组成部分,为失业人员提供了重要的经济保证。其中,“失业金可以领多少钱”,一年最多能领多少个月?怎么计算的?
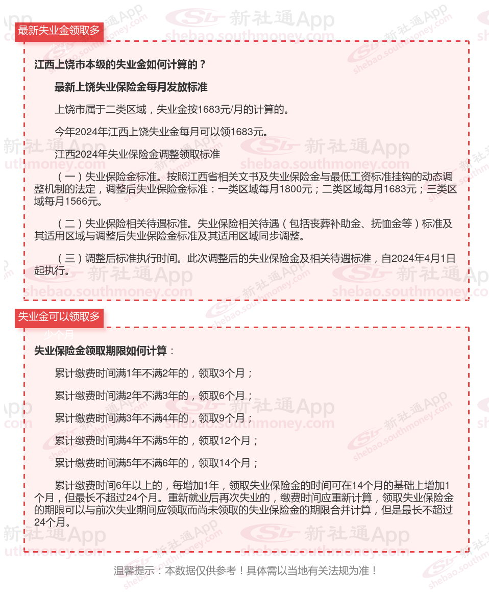
在这个瞬息万变的时代,失业已经成为许多家庭不得不面对的现实问题。面对突如其来的经济压力,失业金成为了许多失业者的救命稻草。关于失业保险金领怎么领?需要什么条件的?办理材料要哪些?最新上饶失业保险金领取相关最新资讯,在这里新社通小编整理告诉大家,记得收藏好了!

失业金申领对象
参保失业人员

支付宝可以领取失业金吗?
在支付宝上领取失业金的流程相对简单,以下是详细的步骤:
打开支付宝:点击手机上的支付宝应用图标,进入支付宝。
进入市民中心:在支付宝的主页面,点击底部菜单栏中的“市民中心”。
找到社保服务:在市民中心页面中,找到并点击“社保”。
选择电子社保卡:在社保服务页面中,找到并点击“电子社保卡”。
进入卡面服务:在电子社保卡页面中,选择“卡面服务”。
点击失业保险:在卡面服务页面中,找到并点击“失业保险”。
选择失业金线上申领查询:在失业保险页面中,选择“失业金线上申领查询”。
选择对应的城市:在失业金线上申领查询页面中,选择您所在的城市。
填写资料并完成验证:进入失业金领取页面后,按照页面提示的步骤来填写资料、完成实人验证和手机认证。
提交申请:完成上述步骤后,提交申请,等待审核。
需要注意的是,不同地区的具体操作步骤可能会有所不同,建议您在操作过程中仔细阅读页面提示,并根据实际情况进行操作。如果遇到问题,可以咨询当地的社保机构或查阅相关的网站。
以上是关于上饶失业保险金的申请方法都告诉你了,领取途径方法你掌握了没,希望可以帮助到你的。