失业保险金是参保人员在失业期间的经济来源,需要满足条件才可以申请。如何能申领失业保险金?
在这个瞬息万变的时代,失业已经成为许多家庭不得不面对的现实问题。面对突如其来的经济压力,失业金成为了许多失业者的救命稻草。关于失业保险金领怎么领?需要什么条件的?办理材料要哪些?天津失业保险金只能领一次吗?能领取多少钱的?附标准,随新社通小编来了解一下。
失业的朋友别担心,先来申领失业保险金,更好的机会在等你!
关于失业保险金,如果你有以下疑问,请一定收藏备用。

有朋友问,失业了,有哪些待遇的?
失业保险金只能领一次吗?
天津失业保险金领取有什么条件?
能领多少钱?
新社通小编带着答案来啦
天津失业金只能领取一次吗?
只要符合领金条件可以随时申领,没有时间限制,没有次数限制!
那么领取需要哪些条件
又能领取多少呢?
天津失业金领取需要哪些条件?
失业金领取条件:
同时满足以下三个条件的失业人员可以领取失业金:
?参保缴费1年以上;
?非本人意愿中断就业的;
?已经进行失业登记,并有求职要求的。
温馨提示:“参保缴费1年以上”指的是累计缴费1年以上,没有要求必须在同一单位连续缴费1年以上!参保不满1年或者主动辞职,是不符合领金条件的。
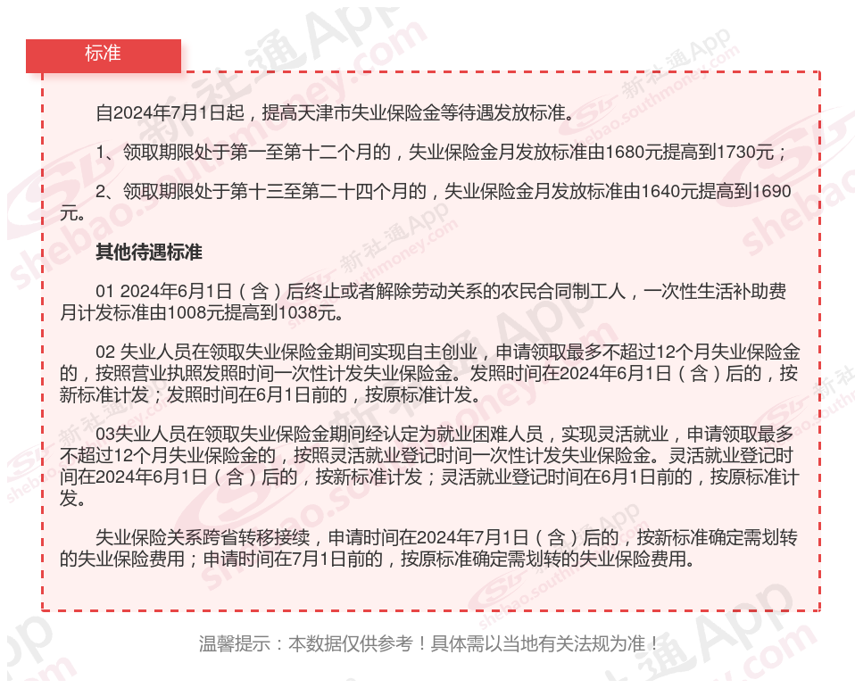
失业保险金发放标准

可以领取失业保险金的期限

以上是关于失业保险金的申请条件都告诉你了,领取途径方法你掌握了没,希望可以帮助到你的。