失业怎么办?失业了,有哪些待遇的?其实有一笔钱记得去申请——失业保险金!失业金提供经济保证,影响消费、社保及就业。领取需满足条件,及时申请并如实提供材料,关注法规变化,合理使用失业金。
我失业了,去哪儿领失业保险金?
需要满足什么条件?
需要准备哪些材料?
看这篇就知道!
下面是新社通小编整理的
在这个瞬息万变的时代,失业已经成为许多家庭不得不面对的现实问题。面对突如其来的经济压力,失业金成为了许多失业者的救命稻草。关于失业保险金领怎么领?需要什么条件的?办理材料要哪些?失业人员有哪些待遇?应享受失业待遇标准秦皇岛,随新社通小编来了解一下。

失业保险金是给予失业人群的最根本的社会保证,但亦不是所有的失业人员都可以领取失业保险金的。领取失业保险金需要一定条件,只有符合条件的失业人员才能领取属于自己的失业保险金。

注意!
骗领不可取!
参保失业人员申领失业保险金,必须同时满足以下条件:
(1)按照法定参加失业保险,所在单位和本人已按法定履行缴费义务满1年
(2)非本人意愿中断就业
(3)已办理失业登记,并有求职要求
对于存在欺诈风险的
有关部门将会加强核查
严格审核
对冒领、骗领行为
将依法追究骗领人责任
申领失业保险金,需要什么材料?
失业人员
凭社保卡或身份证件
即可申领失业保险金
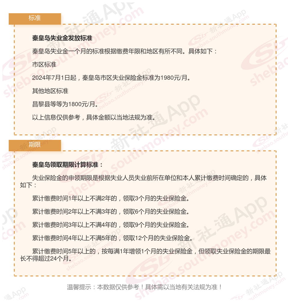
(备注:数据仅供参考,具体以当地有关法规为准)
以上是关于秦皇岛失业保险金的申请条件都告诉你了,领取途径方法你掌握了没,希望可以帮助到你的。