最近失业了怎么办?有哪些途径可以领取失业保险待遇?关于失业人员想要领取失业保险金要怎么领取?必须具备这些条件材料,了解办理流程,就可以领取失业保险金等。
失业了怎么办?很多收入失业了就变动焦躁不安了,因为迫于房贷,日常等生活压力,让自己不能随便的失业。随着我国经济形势的不断转变,劳动力市场的不稳定性,人们越来越重视自己的社保权利。其中,失业保险制是解决失业人口基本生活问题的一项重要方式,其给付数额及领取条件是人们普遍关心的问题。 最新上饶失业保险金领取多少钱?
失业保险金是我国给予失业人群的最根本的社会保证,但亦不是所有的失业人员都可以领取失业保险金的。领取失业保险金需要一定条件,只有符合条件的失业人员才能领取属于自己的失业保险金。那想要怎么申请失业保险金?要做什么准备的?
被公司裁掉后,可以申领失业保险金吗?
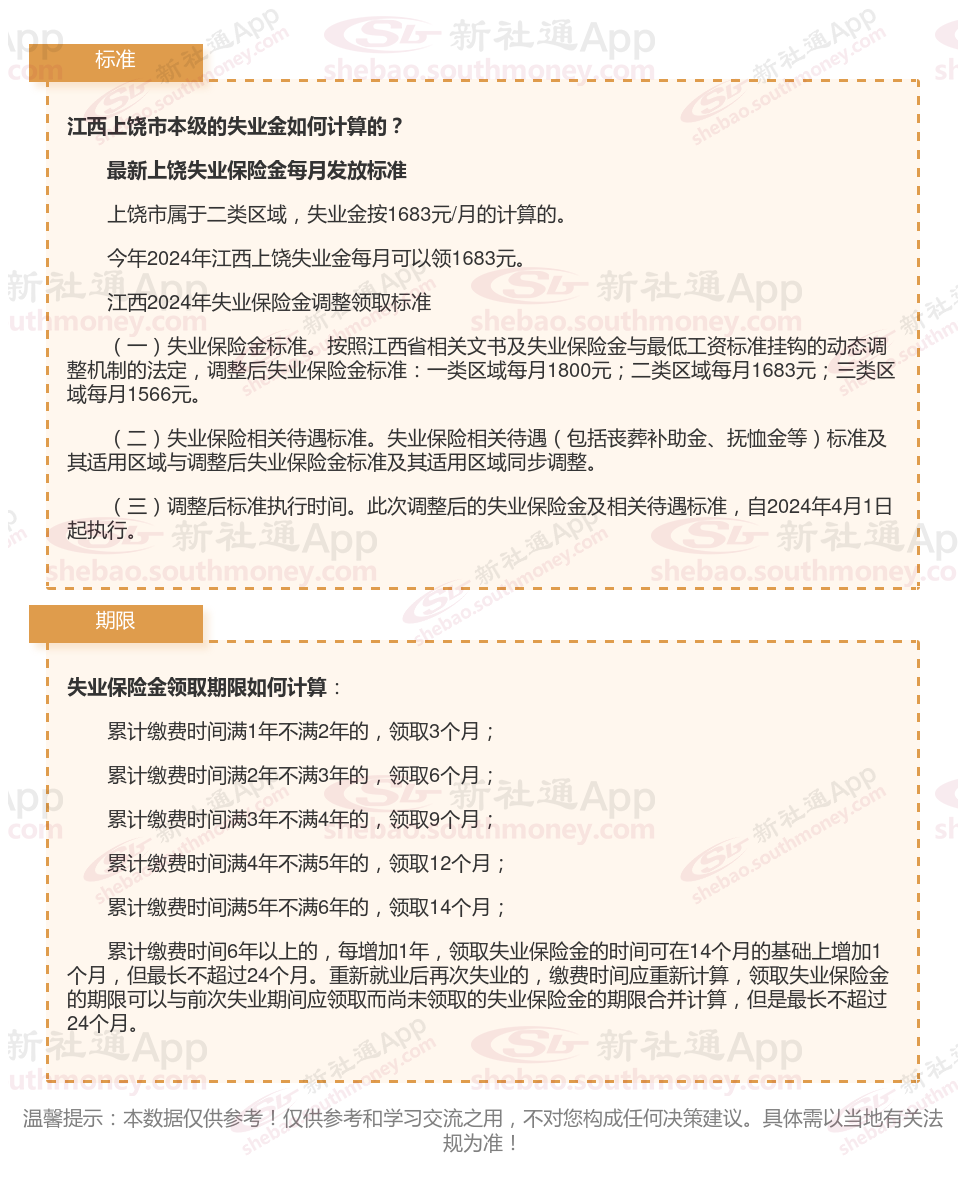
上饶每月有多少钱?失业保险金如何领取?


领取条件
失业保险金的发放原则是,失业人员参保缴费满一年、非因本人意愿中断就业、已办理失业登记并有求职要求的人员,主动辞职无法申领!
根据法规法定,须具备以下条件的失业人员才能申领失业金
1、按法定参加失业保险,所在单位和本人已按法定履行缴费义务满1年以上;
2、在法定劳动年龄内非因本人意愿中断就业的;
非本人意愿中断就业包括以下情形∶
·终止劳动能合同的(劳动合同到期,员工不续签可申领失业金)
·被用人单位解除劳动合同的
·被用人单位开除、除名和辞退的
·根据《中华人民共和国劳动法》第三十二条第二、三项与用人单位解除劳动合同的
·法律法规法定的其他情形
3.已按法定办理失业和求职登记的。
因此,若你主动申请离职,即不符合非本人意愿中断就业这一条件,无法申领失业金哦
办理材料
1、本人身份证及户口簿(原件和复印件)
2、半寸相片一张
3、已办理失业登记的《失业证》
4、原工作单位终止或者解除劳动关系或劳动争议裁决的证明材料
5、本人银行活期存折(原件及复印件)
以上是关于失业保险金的申请方法都告诉你了,领取途径方法你掌握了没,希望可以帮助到你的。