最近失业了怎么办?有哪些途径可以领取失业保险待遇?关于失业人员想要领取失业保险金要怎么领取?必须具备这些条件材料,了解办理流程,就可以领取失业保险金等。
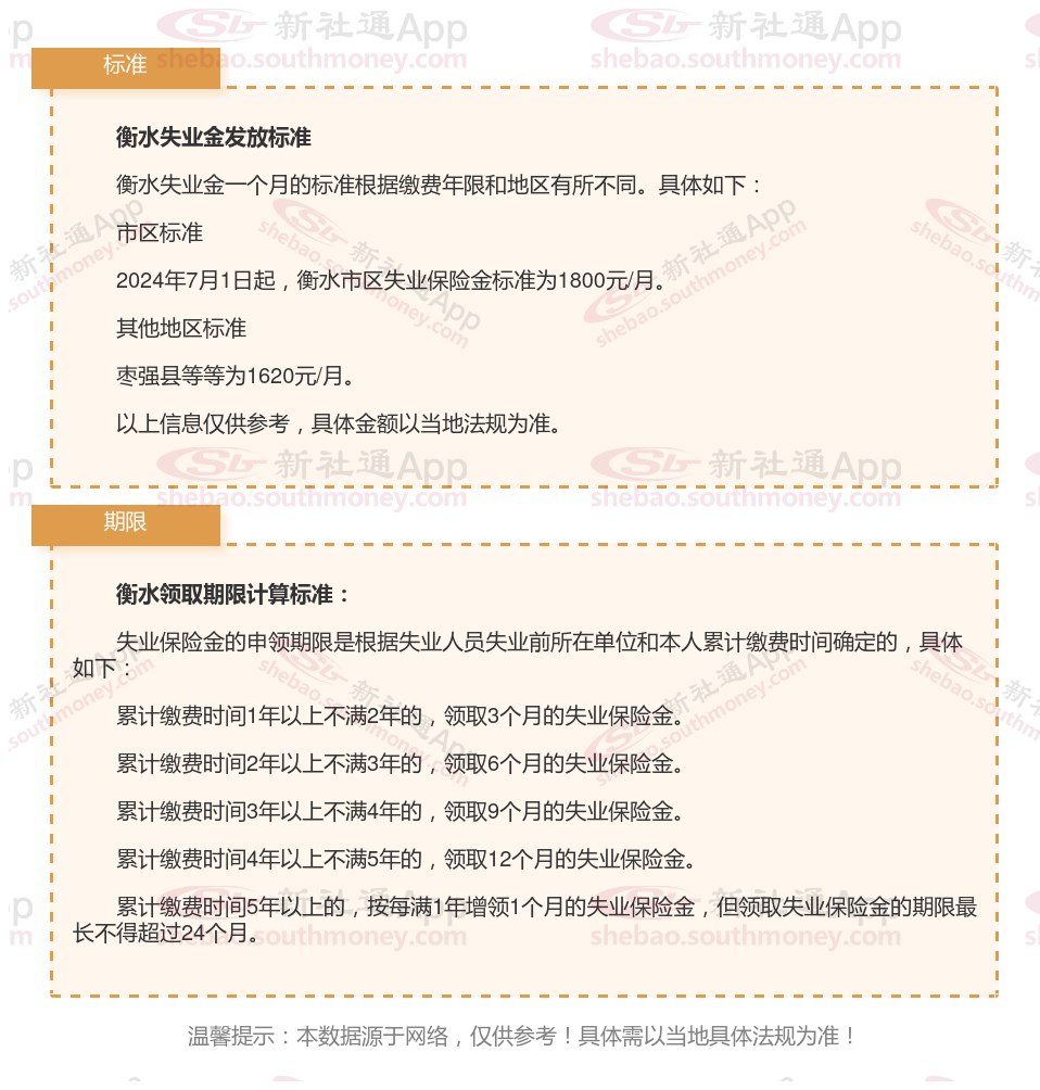
失业保险金领取金额受国、地区、个人缴费年限和基数等因素影响。在中国,缴费时间越长、基数越高,领取金额越多。不同地区经济发展水平不同,领取标准和额度也不同。领取期限最长不超过24个月,需满足一定条件。最新衡水失业保险金领取多少钱?
失业保险金是我国给予失业人群的最根本的社会保证,但亦不是所有的失业人员都可以领取失业保险金的。领取失业保险金需要一定条件,只有符合条件的失业人员才能领取属于自己的失业保险金。那想要怎么申请失业保险金?要做什么准备的?
被公司裁掉后,可以申领失业保险金吗?
衡水每月有多少钱?失业保险金如何领取?


关于失业保险领取条件如下:
1、按照法定参加失业保险,所在单位和本人已按照法定履行缴费义务满1年。
2、非因本人意愿中断就业,即失业人员不愿意中断就业,但因本人无法控制的原因而被迫中断就业。劳保部公布的失业保险金申领发放法规对哪些情形属于非因本人意愿中断就业作了法定,主要包括:终止劳动合同,职工被用人单位解除劳动合同,职工被用人单位开除、除名和辞退的,用人单位违法或违反劳动合同导致职工辞职。出现上述情形造成职工失业的,职工有权申领失业保险金。
3、已办理失业登记,并有求职要求。办理失业登记是为了掌握失业人员的基本情况,确认其资格。须有求职要求,是考虑到失业保险的一个重要功能是促进失业人员再就业。这是享受失业保险待遇的一个前提,也是失业人员应尽的义务。
省级劳保部门法定的其他材料。在解除劳动合同之日起60日内到办理失业保险业务机构申领手续(一般为户口所在地的街道、乡镇就业服务机构)。一旦超过了60日就不予办理了,所以一定要赶紧办理。
失业人员同时具备以下条件,即可享受失业保险待遇:
按法定参加失业保险,所在单位和个人已按法定履行缴费义务满1年的
非因本人意愿中断就业的
已办理失业登记,并有求职要求的。
失业金领取材料有哪些?
领取失业金需要的材料:
(一)本人身份证明;
(二)所在单位出具的终止或者解除劳动合同的证明;
(三)失业登记及求职证明;
(四)省级劳保有关部门法定的其他材料。
以上是关于失业保险金的申请方法都告诉你了,领取途径方法你掌握了没,希望可以帮助到你的。