最近失业了怎么办?有哪些途径可以领取失业保险待遇?关于失业人员想要领取失业保险金要怎么领取?必须具备这些条件材料,了解办理流程,就可以领取失业保险金等。
失业保险金是失业保险待遇中最主要的部分,旨在为失业人员提供基本生活保证,帮助其渡过失业难关。以下从领取条件、领取注意事项等方面进行具体说明。
失业人员在失业期间
符合条件可以领失业保险金
那么在新疆吐鲁番申请失业保险金
每月能拿多少钱?
领取金额是固定的吗?
这个问题今天新社通小编给大家回答一下。最新新疆吐鲁番失业保险金领取多少钱?
失业保险金是给予失业人群的最根本的社会保证,但亦不是所有的失业人员都可以领取失业保险金的。领取失业保险金需要一定条件,只有符合条件的失业人员才能领取属于自己的失业保险金。那想要怎么申请失业保险金?要做什么准备的?
被公司裁掉后,可以申领失业保险金吗?
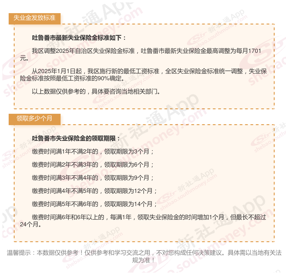
新疆吐鲁番每月有多少钱?失业保险金如何领取?


新疆吐鲁番失业金领取条件信息如下:
按照有关法定,所在单位和本人参加失业保险满1年、非因本人意愿中断就业的失业人员,可以领取失业保险金。
除上述条件外,领取失业保险金没有其他附加条件。
一般来说,劳动者出于本人主观意愿向用人单位提出辞职的,不符合领取失业保险金的条件。申领失业保险金必须满足“非因本人意愿中断就业”的条件。
根据实施《中华人民共和国社会保险法》若干法定第十三条,非因本人意愿中断就业的是指下列人员:
一是劳动合同终止的。
二是用人单位提出并与劳动者协商一致解除劳动合同的。
三是由用人单位提出解除聘用合同或者被用人单位辞退、除名、开除的。
四是被用人单位解除劳动合同的。
五是劳动者本人依照《劳动合同法》第三十八条法定解除劳动合同的。
六是法律、法规、规章法定的其他情形。
领取失业保险需要什么材料?
1.通常来讲,失业人员在没有工作了之后,用人单位应当主动提供证明来证明该人员已经不存在工作的条件,以及与单位解除了劳动关系。用人单位拿到这个证明之后,要交给失业人员,由失业人员报失业人员户口所在地的管理部门来进行处理,并且申请失业保险。
2.这是在劳动者失去工作之后,用人单位应当主动开具的证明。如果用人单位有一些原因没法开,或者是没有及时开证明的话影响的失业人员申请办理失业保险的话,这就相当于在单位的过错之下劳动者受到的损害,此时用人单位是要向劳动者提供一定的补偿的。
3.在失业人员拿到了用人单位给出的证明之后,就可以拿着证明去填写失业保险金申请表,这个表填写的之后就相当于进行了失业保险的申请。填这个申请表的地点是失业人员户口所在地的失业保险办理机构,一定要拿到证明的60天内进行办理,如果超出了这个时间是不予办理的。到了那里之后就可以按照工作人员的提示来填写申请表了。
4.在申请表填写好了之后,要出示以下几个材料才能够真正的申请成功,包括本人的身份证明,自己的身份证,户口本,护照及其相关证明都可以证明,只要是能够证明自己身份的就可以。拿出用人单位给出的失业证明,还有自己的失业登记,拿出相关部门的登记记录就可以了,如果相应的工作人员和部门有其他要求的话,要按照工作人员的提示进行初试,各个地方的法定可能不太一样,具体要按照该省市出来的失业人员领取失业保险相关法规的法定来进行。
5.如果按照法定的程序,并且拿出了完善的手续之后,就可以领申请成功失业保险金了。失业保险金是按月发放的,每个月到了日期之后就可以拿着相关的凭据和单证到指定的银行来领取了。
6.每个月在领取保险金的时候都需要到指定的部门来说明自己找工作的情况,如果没有正常原因又不说明情况的话,该月的保险金就会停止发放。
7.由于失业保险金是对于失业人员在找不到工作的一段时间之内生活的保证,所以一定要证明自己的身份,包括一定要努力的寻找工作,因为这不像是其他的保险,如果自己已经找到了工作,却没有说明的话,是违反法定的。
以上是关于失业保险金的申请方法都告诉你了,领取途径方法你掌握了没,希望可以帮助到你的。