最近失业了怎么办?有哪些途径可以领取失业保险待遇?关于失业人员想要领取失业保险金要怎么领取?必须具备这些条件材料,了解办理流程,就可以领取失业保险金等。
失业保险是社会保险中的一项保险,它是相关部门为因为失业而导致生活来源中断的劳动者提供的一项物质帮助。
失业后想领取失业保险金
却发现审核不通过
小伙伴们
领取失业保险金是需要满足
一定条件的哦!
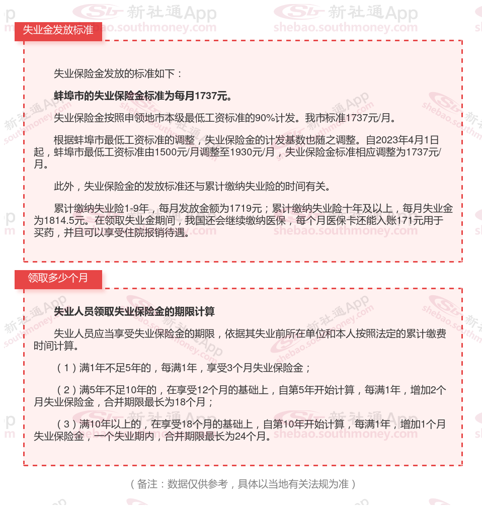
那失业金具体怎么申请的?领取的条件是什么?一起随新社通APP小编来了解一下关于蚌埠的失业金领取标准及条件。最新蚌埠失业保险金领取多少钱?
失业保险金是给予失业人群的最根本的社会保证,但亦不是所有的失业人员都可以领取失业保险金的。领取失业保险金需要一定条件,只有符合条件的失业人员才能领取属于自己的失业保险金。那想要怎么申请失业保险金?要做什么准备的?
被公司裁掉后,可以申领失业保险金吗?
蚌埠每月有多少钱?失业保险金如何领取?


参保缴费1年以上
非因本人意愿中断就业
已进行失业登记并有求职要求
同时满足上述条件的失业人员,可向失业保险经办机构申领失业保险金。
领取失业金的需要哪些材料?
领取失业金所需的材料可能因地区而异,但通常包括以下几类:
身份证明:申请人的身份证原件及复印件。
解除劳动合同证明:用人单位与员工解除劳动合同关系的相关证明,如离职证明等文书。
社保局的审核文书:社保局在经过人员报备后的资格审核文书以及职业指引培训卡。
照片:一寸免冠照片若干张(具体数量根据当地要求)。
毕业证、劳动手册及失业证:这些文书可能需要根据当地的具体要求提供。
社保卡或身份证:用于申领失业保险金。
此外,一些地区可能还需要提供其他材料,如《海南省城镇从业人员失业保险手册》等。建议您咨询当地的社保机构或查阅相关的网站,以获取最准确的信息。
以下是一些具体的例子,供您参考:
在乌鲁木齐,失业人员凭社保卡或身份证即可申领失业保险金,无需提供终止或者解除劳动关系证明等材料。
在海口,申请材料包括本人身份证原件及复印件、本人海南社保卡原件及复印件、如有《海南省城镇从业人员失业保险手册》须一同携带、如有视同缴费年限的请提交个人档案。
以上是关于失业保险金的申请方法都告诉你了,领取途径方法你掌握了没,希望可以帮助到你的。