最近失业了怎么办?有哪些途径可以领取失业保险待遇?关于失业人员想要领取失业保险金要怎么领取?必须具备这些条件材料,了解办理流程,就可以领取失业保险金等。
失业保险是社会保险中的一项保险,它是相关部门为因为失业而导致生活来源中断的劳动者提供的一项物质帮助。
人一辈子都要打工赚钱的,大家都知道
打工都不容易
公司倒闭、老板裁员…
就会被迫失业
小伙伴们请注意
失业了记得申请这笔钱
虽然钱不多
但保证日常吃喝出行还是可以的。
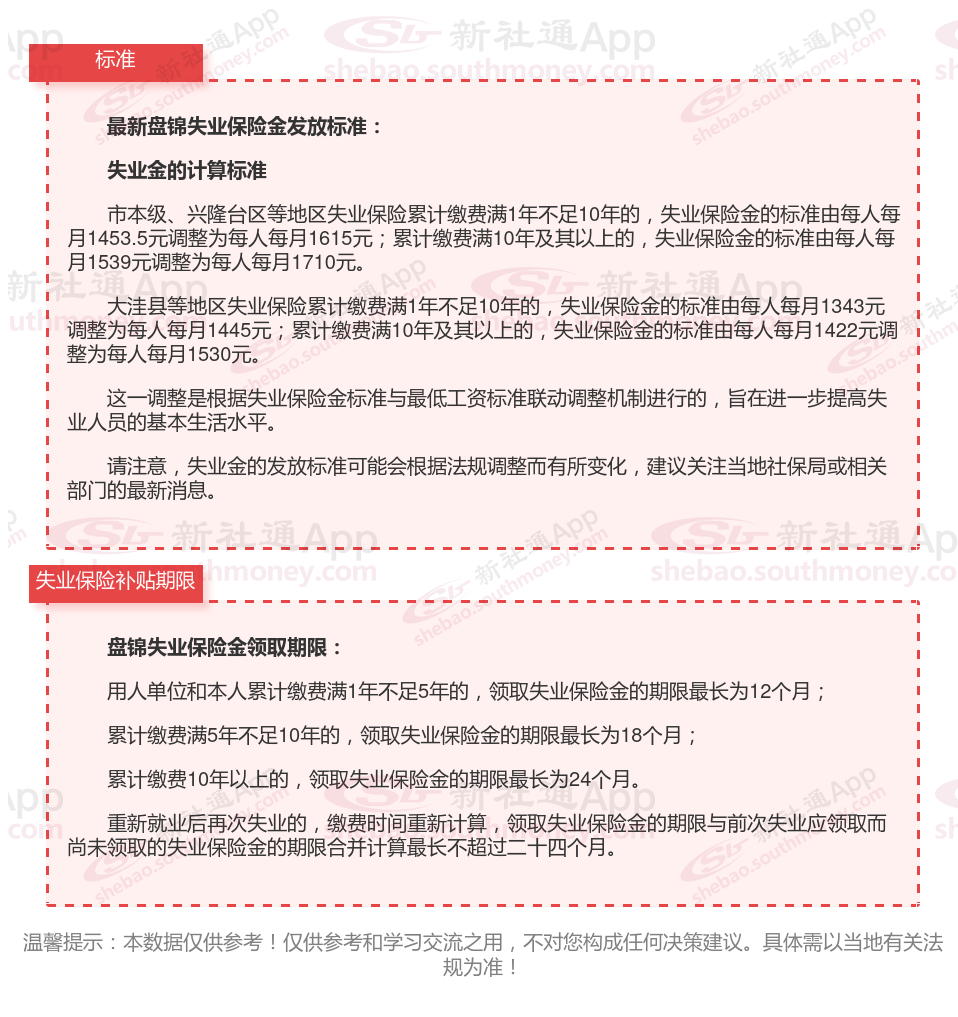
那失业金具体怎么申请的?领取的条件是什么?一起随新社通APP小编来了解一下关于盘锦的失业金领取标准及条件。最新盘锦失业保险金领取多少钱?
失业保险金是给予失业人群的最根本的社会保证,但亦不是所有的失业人员都可以领取失业保险金的。领取失业保险金需要一定条件,只有符合条件的失业人员才能领取属于自己的失业保险金。那想要怎么申请失业保险金?要做什么准备的?
被公司裁掉后,可以申领失业保险金吗?
盘锦每月有多少钱?失业保险金如何领取?


具备下列条件者,可领取失业保险金:
(一)按照法定参加失业保险,所在单位和本人已按法定履行缴费义务满1年的;
(二)非因本人意愿中断就业的;
(三)已办理失业登记,并有求职要求的。
失业人员在领取失业保险金期间,按照法定同时享受其他失业保险待遇。
满足条件后,可以按照以下流程提交材料进行申请:
单位出具证明:参保单位需要出具两份《解除(终止)劳动关系证明书》,一份交给失业保险中心,一份交给劳保局劳动争议仲委会备案。
领取并填写表格:失业保险中心会凭参保单位出具的《解除(终止)劳动关系证明书》,对情况进行调整查看核实。确认无误后,会发放《失业保险申领登记表》和《失业求职登记表》,您需要认真填写。
盖章:根据户口所在地的不同,您需要在《失业保险申领登记表》背面的计生关系接受单位建议处空格,到相应的计生办盖章。户口在城市的,请到户口所在地的街道办事处计生办盖章;户口在农村的,请到户口所在地的乡(镇)计生办盖章。
提交材料:您需要提交三张一寸的彩照、一份失业人员身份证复印件,以及填好的《失业保险申领登记表》、《失业求职登记表》和其他相关材料。
以上是关于失业保险金的申请方法都告诉你了,领取途径方法你掌握了没,希望可以帮助到你的。