失业怎么办?失业了,有哪些待遇的?其实有一笔钱记得去申请——失业保险金!失业金提供经济保证,影响消费、社保及就业。领取需满足条件,及时申请并如实提供材料,关注法规变化,合理使用失业金。
我失业了,去哪儿领失业保险金?
需要满足什么条件?
需要准备哪些材料?
看这篇就知道!
下面是新社通小编整理的
在这个瞬息万变的时代,失业已经成为许多家庭不得不面对的现实问题。面对突如其来的经济压力,失业金成为了许多失业者的救命稻草。关于失业保险金领怎么领?需要什么条件的?办理材料要哪些?失业人员有哪些待遇?应享受失业待遇标准包头,随新社通小编来了解一下。

失业金的定义和作用
失业金是失业保险制的一部分,旨在为失业人员提供一定的经济补偿,帮助他们维持基本生活。失业金的主要作用是确保失业人员的基本生活需求,减轻其经济压力,并促进其尽快重新就业。

领取条件
失业人员符合下列条件的,从失业保险基金中领取失业保险金:
1、失业前用人单位和本人已经缴纳失业保险费满一年的;
2、非因本人意愿中断就业的;
3、已经进行失业登记,并有求职要求的。
ps:自动离职的不属于失业金申领范围。
领取失业金要准备哪些材料?
要领取失业金,一般需要准备以下材料:
本人身份证明?:通常需要提供居民身份证原件及复印件,用于确认申请人的身份信息。
解除劳动关系证明?:这是关键材料,需确定表明与原单位的劳动关系已解除,例如劳动合同解除书、单位出具的终止或解除劳动(工作)关系的证明等,并需要提供停发工资(基本生活费)日期的证明。同时,这些材料应表明是非本人意愿终断就业,即公司解除或终止劳动合同。
失业登记及求职证明?:证明申请人已办理失业登记,并有积极求职的意愿。这通常可以通过失业登记证、求职登记表、应聘记录或在当地公共就业服务机构进行求职登记获得相关证明来体现。
照片?:通常需要提供近期免冠照片,一般为一寸彩照,用于相关表格和证件的制作。
银行账户信息?:提供本人有效的银行账户,以便失业保险金能够准确、按时发放到账户中。
此外,根据不同地区法规的具体要求,可能还需要提供其他额外的材料,例如参加职业培训的相关证明、计生关系接受单位的盖章等。
温馨提醒:以上所需材料可能会因地区而异,建议您在准备材料前先咨询当地的社保经办机构或就业服务中心,以获取最准确、最是可靠的信息。同时,失业金的领取还需要满足一定的条件,如按法定参加失业保险并缴费满一定年限、非因本人意愿中断就业等。在办理过程中,请务必确保材料的真实性和完整性,以避免影响申请进程。
温馨提示:本数据仅供参考!具体需以当地有关法规为准!
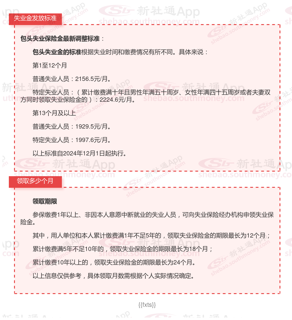
以上是关于包头失业保险金的申请条件都告诉你了,领取途径方法你掌握了没,希望可以帮助到你的。