最近失业了怎么办?有哪些途径可以领取失业保险待遇?关于失业人员想要领取失业保险金要怎么领取?必须具备这些条件材料,了解办理流程,就可以领取失业保险金等。
在扬州失业了怎么办?告诉你每月去领这笔钱!具体有多少呢?因为每个人是不一样的。随新社通小编来了解一下。
如果你在扬州失业了,记得每月去领这笔钱!
打工不易
难免有离职/失业的空档期
如果你在扬州失业了
别怕!记得去领这笔钱
虽然钱不多
但是解决日常吃饭、出行问题还是可以的
新社通小编为此整理了一份详细的指南
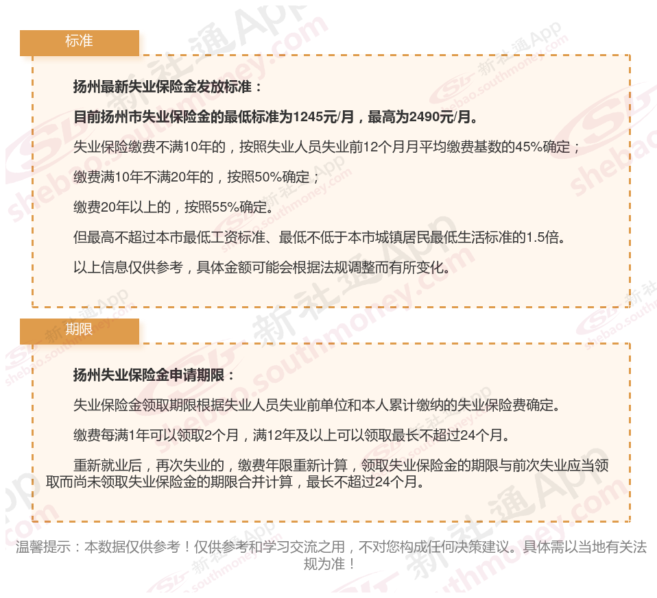
一起来看看吧最新扬州失业保险金领取多少钱?
失业保险金是给予失业人群的最根本的社会保证,但亦不是所有的失业人员都可以领取失业保险金的。领取失业保险金需要一定条件,只有符合条件的失业人员才能领取属于自己的失业保险金。那想要怎么申请失业保险金?要做什么准备的?
被公司裁掉后,可以申领失业保险金吗?
扬州每月有多少钱?失业保险金如何领取?


根据社会保险法的第四十五条 失业人员符合下列条件的,从失业保险基金中领取失业保险金:
(一)失业前用人单位和本人已经缴纳失业保险费满一年的;
(二)非因本人意愿中断就业的;
(三)已经进行失业登记,并有求职要求的。
领取失业保险需要什么材料?
1.通常来讲,失业人员在没有工作了之后,用人单位应当主动提供证明来证明该人员已经不存在工作的条件,以及与单位解除了劳动关系。用人单位拿到这个证明之后,要交给失业人员,由失业人员报失业人员户口所在地的管理部门来进行处理,并且申请失业保险。
2.这是在劳动者失去工作之后,用人单位应当主动开具的证明。如果用人单位有一些原因没法开,或者是没有及时开证明的话影响的失业人员申请办理失业保险的话,这就相当于在单位的过错之下劳动者受到的损害,此时用人单位是要向劳动者提供一定的补偿的。
3.在失业人员拿到了用人单位给出的证明之后,就可以拿着证明去填写失业保险金申请表,这个表填写的之后就相当于进行了失业保险的申请。填这个申请表的地点是失业人员户口所在地的失业保险办理机构,一定要拿到证明的60天内进行办理,如果超出了这个时间是不予办理的。到了那里之后就可以按照工作人员的提示来填写申请表了。
4.在申请表填写好了之后,要出示以下几个材料才能够真正的申请成功,包括本人的身份证明,自己的身份证,户口本,护照及其相关证明都可以证明,只要是能够证明自己身份的就可以。拿出用人单位给出的失业证明,还有自己的失业登记,拿出相关部门的登记记录就可以了,如果相应的工作人员和部门有其他要求的话,要按照工作人员的提示进行初试,各个地方的法定可能不太一样,具体要按照该省市出来的失业人员领取失业保险相关法规的法定来进行。
5.如果按照法定的程序,并且拿出了完善的手续之后,就可以领申请成功失业保险金了。失业保险金是按月发放的,每个月到了日期之后就可以拿着相关的凭据和单证到指定的银行来领取了。
6.每个月在领取保险金的时候都需要到指定的部门来说明自己找工作的情况,如果没有正常原因又不说明情况的话,该月的保险金就会停止发放。
7.由于失业保险金是对于失业人员在找不到工作的一段时间之内生活的保证,所以一定要证明自己的身份,包括一定要努力的寻找工作,因为这不像是其他的保险,如果自己已经找到了工作,却没有说明的话,是违反法定的。
以上是关于失业保险金的申请方法都告诉你了,领取途径方法你掌握了没,希望可以帮助到你的。