最近失业了怎么办?有哪些途径可以领取失业保险待遇?关于失业人员想要领取失业保险金要怎么领取?必须具备这些条件材料,了解办理流程,就可以领取失业保险金等。
五险一金中有一个保险是失业保险,失业保险是用以确保劳动者在失业以后的基本生活的,那么在实践中劳动者要怎么领取失业保险呢?最新深圳失业保险金领取多少钱?
失业保险金是给予失业人群的最根本的社会保证,但亦不是所有的失业人员都可以领取失业保险金的。领取失业保险金需要一定条件,只有符合条件的失业人员才能领取属于自己的失业保险金。那想要怎么申请失业保险金?要做什么准备的?
被公司裁掉后,可以申领失业保险金吗?
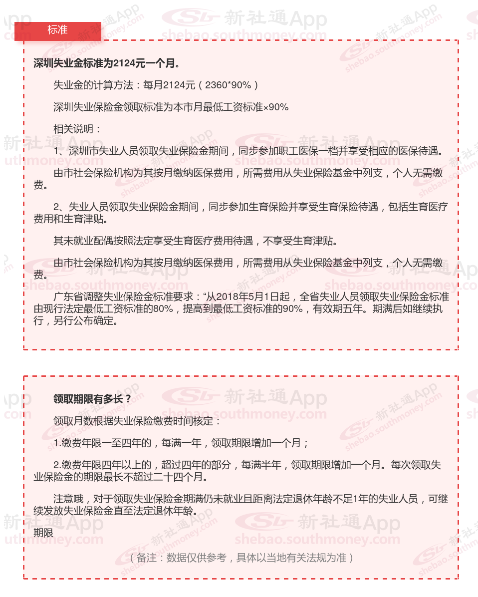
深圳每月有多少钱?失业保险金如何领取?


参保缴费1年以上
非因本人意愿中断就业
已进行失业登记并有求职要求
同时满足上述条件的失业人员,可向失业保险经办机构申领失业保险金。
注意:失业人员申领失业保险金即可同步进行失业登记,无需另行办理。
领取失业金要准备哪些材料?
要领取失业金,一般需要准备以下材料:
本人身份证明?:通常需要提供居民身份证原件及复印件,用于确认申请人的身份信息。
解除劳动关系证明?:这是关键材料,需确定表明与原单位的劳动关系已解除,例如劳动合同解除书、单位出具的终止或解除劳动(工作)关系的证明等,并需要提供停发工资(基本生活费)日期的证明。同时,这些材料应表明是非本人意愿终断就业,即公司解除或终止劳动合同。
失业登记及求职证明?:证明申请人已办理失业登记,并有积极求职的意愿。这通常可以通过失业登记证、求职登记表、应聘记录或在当地公共就业服务机构进行求职登记获得相关证明来体现。
照片?:通常需要提供近期免冠照片,一般为一寸彩照,用于相关表格和证件的制作。
银行账户信息?:提供本人有效的银行账户,以便失业保险金能够准确、按时发放到账户中。
此外,根据不同地区法规的具体要求,可能还需要提供其他额外的材料,例如参加职业培训的相关证明、计生关系接受单位的盖章等。
温馨提醒:以上所需材料可能会因地区而异,建议您在准备材料前先咨询当地的社保经办机构或就业服务中心,以获取最准确、最是可靠的信息。同时,失业金的领取还需要满足一定的条件,如按法定参加失业保险并缴费满一定年限、非因本人意愿中断就业等。在办理过程中,请务必确保材料的真实性和完整性,以避免影响申请进程。
以上是关于失业保险金的申请方法都告诉你了,领取途径方法你掌握了没,希望可以帮助到你的。