失业怎么办?失业了,有哪些待遇的?其实有一笔钱记得去申请——失业保险金!失业金提供经济保证,影响消费、社保及就业。领取需满足条件,及时申请并如实提供材料,关注法规变化,合理使用失业金。
我失业了,去哪儿领失业保险金?
需要满足什么条件?
需要准备哪些材料?
看这篇就知道!
下面是新社通小编整理的
在这个瞬息万变的时代,失业已经成为许多家庭不得不面对的现实问题。面对突如其来的经济压力,失业金成为了许多失业者的救命稻草。关于失业保险金领怎么领?需要什么条件的?办理材料要哪些?失业人员有哪些待遇?应享受失业待遇标准梧州,随新社通小编来了解一下。

失业金?是指失业保险金,是失业保险制的一部分,旨在为失业人员提供基本生活能力。

关于失业保险领取条件如下:
1、按照法定参加失业保险,所在单位和本人已按照法定履行缴费义务满1年。
2、非因本人意愿中断就业,即失业人员不愿意中断就业,但因本人无法控制的原因而被迫中断就业。劳保部公布的失业保险金申领发放法规对哪些情形属于非因本人意愿中断就业作了法定,主要包括:终止劳动合同,职工被用人单位解除劳动合同,职工被用人单位开除、除名和辞退的,用人单位违法或违反劳动合同导致职工辞职。出现上述情形造成职工失业的,职工有权申领失业保险金。
3、已办理失业登记,并有求职要求。办理失业登记是为了掌握失业人员的基本情况,确认其资格。须有求职要求,是考虑到失业保险的一个重要功能是促进失业人员再就业。这是享受失业保险待遇的一个前提,也是失业人员应尽的义务。
省级劳保部门法定的其他材料。在解除劳动合同之日起60日内到办理失业保险业务机构申领手续(一般为户口所在地的街道、乡镇就业服务机构)。一旦超过了60日就不予办理了,所以一定要赶紧办理。
失业人员同时具备以下条件,即可享受失业保险待遇:
按法定参加失业保险,所在单位和个人已按法定履行缴费义务满1年的
非因本人意愿中断就业的
已办理失业登记,并有求职要求的。
办理材料
1、本人身份证及户口簿(原件和复印件)
2、半寸相片一张
3、已办理失业登记的《失业证》
4、原工作单位终止或者解除劳动关系或劳动争议裁决的证明材料
5、本人银行活期存折(原件及复印件)
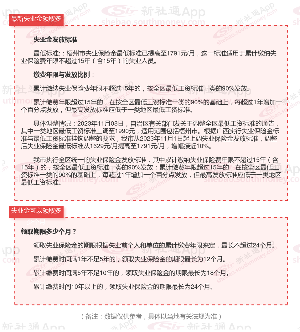
(备注:数据仅供参考,具体以当地有关法规为准)
以上是关于梧州失业保险金的申请条件都告诉你了,领取途径方法你掌握了没,希望可以帮助到你的。