失业保险金是参保人员在失业期间的经济来源,需要满足条件才可以申请。如何能申领失业保险金?
失业险:为您的生活保驾护航
在当今的社会经济环境中,失业可能会在不经意间降临。而失业险作为一项重要的社保制,能够在一定程度上缓解失业带来的经济压力。那么,失业金领取多少钱?申请失业金的条件是什么?(25/04/23)
申领失业保险金,一键办理→
国客户端小程序围绕企业群众办事难点刚需,推出“高效办成一件事”系列服务,助力提升办事便利和效率。
失业的朋友别担心,先来申领失业保险金,更好的机会在等你!
关于失业保险金,如果你有以下疑问,请一定收藏备用。


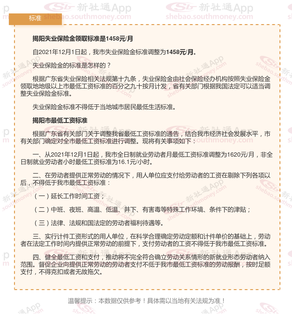
01 确认申领条件及申领标准
关于失业保险领取条件如下:
1、按照法定参加失业保险,所在单位和本人已按照法定履行缴费义务满1年。
2、非因本人意愿中断就业,即失业人员不愿意中断就业,但因本人无法控制的原因而被迫中断就业。劳保部公布的失业保险金申领发放法规对哪些情形属于非因本人意愿中断就业作了法定,主要包括:终止劳动合同,职工被用人单位解除劳动合同,职工被用人单位开除、除名和辞退的,用人单位违法或违反劳动合同导致职工辞职。出现上述情形造成职工失业的,职工有权申领失业保险金。
3、已办理失业登记,并有求职要求。办理失业登记是为了掌握失业人员的基本情况,确认其资格。须有求职要求,是考虑到失业保险的一个重要功能是促进失业人员再就业。这是享受失业保险待遇的一个前提,也是失业人员应尽的义务。
省级劳保部门法定的其他材料。在解除劳动合同之日起60日内到办理失业保险业务机构申领手续(一般为户口所在地的街道、乡镇就业服务机构)。一旦超过了60日就不予办理了,所以一定要赶紧办理。
失业人员同时具备以下条件,即可享受失业保险待遇:
按法定参加失业保险,所在单位和个人已按法定履行缴费义务满1年的
非因本人意愿中断就业的
已办理失业登记,并有求职要求的。
用人单位和本人累计缴费满1年不足5年的,领取失业保险金的期限最长为12个月;累计缴费满5年不足10年的,领取失业保险金的期限最长为18个月;累计缴费10年以上的,领取失业保险金的期限最长为24个月。
根据地区不同,可能领取的月数有所不同,但一般不少于2个月,具体以当地法规为准。
02 准备申请材料
领取失业保险需要什么材料?
1.通常来讲,失业人员在没有工作了之后,用人单位应当主动提供证明来证明该人员已经不存在工作的条件,以及与单位解除了劳动关系。用人单位拿到这个证明之后,要交给失业人员,由失业人员报失业人员户口所在地的管理部门来进行处理,并且申请失业保险。
2.这是在劳动者失去工作之后,用人单位应当主动开具的证明。如果用人单位有一些原因没法开,或者是没有及时开证明的话影响的失业人员申请办理失业保险的话,这就相当于在单位的过错之下劳动者受到的损害,此时用人单位是要向劳动者提供一定的补偿的。
3.在失业人员拿到了用人单位给出的证明之后,就可以拿着证明去填写失业保险金申请表,这个表填写的之后就相当于进行了失业保险的申请。填这个申请表的地点是失业人员户口所在地的失业保险办理机构,一定要拿到证明的60天内进行办理,如果超出了这个时间是不予办理的。到了那里之后就可以按照工作人员的提示来填写申请表了。
4.在申请表填写好了之后,要出示以下几个材料才能够真正的申请成功,包括本人的身份证明,自己的身份证,户口本,护照及其相关证明都可以证明,只要是能够证明自己身份的就可以。拿出用人单位给出的失业证明,还有自己的失业登记,拿出相关部门的登记记录就可以了,如果相应的工作人员和部门有其他要求的话,要按照工作人员的提示进行初试,各个地方的法定可能不太一样,具体要按照该省市出来的失业人员领取失业保险相关法规的法定来进行。
5.如果按照法定的程序,并且拿出了完善的手续之后,就可以领申请成功失业保险金了。失业保险金是按月发放的,每个月到了日期之后就可以拿着相关的凭据和单证到指定的银行来领取了。
6.每个月在领取保险金的时候都需要到指定的部门来说明自己找工作的情况,如果没有正常原因又不说明情况的话,该月的保险金就会停止发放。
7.由于失业保险金是对于失业人员在找不到工作的一段时间之内生活的保证,所以一定要证明自己的身份,包括一定要努力的寻找工作,因为这不像是其他的保险,如果自己已经找到了工作,却没有说明的话,是违反法定的。
03 选择申请渠道
线上申领
线上可通过失业保险待遇申领
全国统一入口随时随地申领
微信、支付宝也可以申领
搜索“电子社保卡”小程序
进入首页
点击“失业保险待遇申领”服务
还可以下载掌上12333App
在“服务”栏目下
选择“失业保险”中的
“失业保险金网上申领”服务
也可以搜索服务名称直接办理
线下申领
1.参保地经办失业保险业务的公共就业服务机构;
2.各级社会保险经办机构;
3.各级相关服务中心。
04 办理申请
办理申请:
扫描下方葵花码,进入【失业保险金申领】服务? 领取【电子社保卡】(如已领取可忽略)? 进入【失业保险待遇申领】页面? 点击【去申领】。
以上是关于失业保险金的申请条件都告诉你了,领取途径方法你掌握了没,希望可以帮助到你的。