失业怎么办?失业了,有哪些待遇的?其实有一笔钱记得去申请——失业保险金!失业金提供经济保证,影响消费、社保及就业。领取需满足条件,及时申请并如实提供材料,关注法规变化,合理使用失业金。
我失业了,去哪儿领失业保险金?
需要满足什么条件?
需要准备哪些材料?
看这篇就知道!
下面是新社通小编整理的
在这个瞬息万变的时代,失业已经成为许多家庭不得不面对的现实问题。面对突如其来的经济压力,失业金成为了许多失业者的救命稻草。关于失业保险金领怎么领?需要什么条件的?办理材料要哪些?失业人员应享受失业待遇有哪些?深圳,随新社通小编来了解一下。

什么是失业保险金?
失业保险金,是指失业保险经办机构依法支付给符合条件的失业人员的基本生活费用,是对失业人员在失业期间失去工资收入的一种临时补偿。失业保险金目的是为了确保失业人员的基本生活需要。失业保险金依法从失业保险基金中列支。

深圳申领条件
参保缴费1年以上。
非因本人意愿中断就业。
已进行失业登记并有求职要求的失业人员。
可向失业保险经办机构申领失业保险金。
注意:失业人员申领失业保险金即可同步进行失业登记,无需另行办理。
需要准备证明材料吗?
不需要准备证明材料!
关于进一步推进失业保险金“畅通领、安全办”的通告法定,经办机构认定失业人员失业状态时,应通过内部经办信息系统比对及信息共享,核实用人单位已停止为失业人员缴纳社会保险费即可确认,不得要求失业人员出具终止或者解除劳动关系证明、失业登记证明等其他证明材料。
所以,在失业期间
只要有社保卡或身份证件
就可以向失业保险经办机构
申领失业保险金
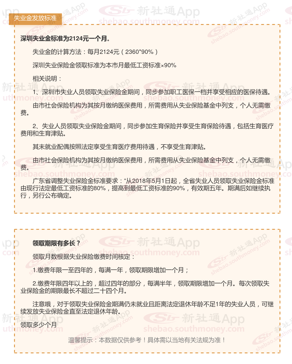
温馨提示:本数据仅供参考!具体需以当地有关法规为准!
以上是关于深圳失业保险金的申请条件都告诉你了,领取途径方法你掌握了没,希望可以帮助到你的。