最近失业了怎么办?有哪些途径可以领取失业保险待遇?关于失业人员想要领取失业保险金要怎么领取?必须具备这些条件材料,了解办理流程,就可以领取失业保险金等。
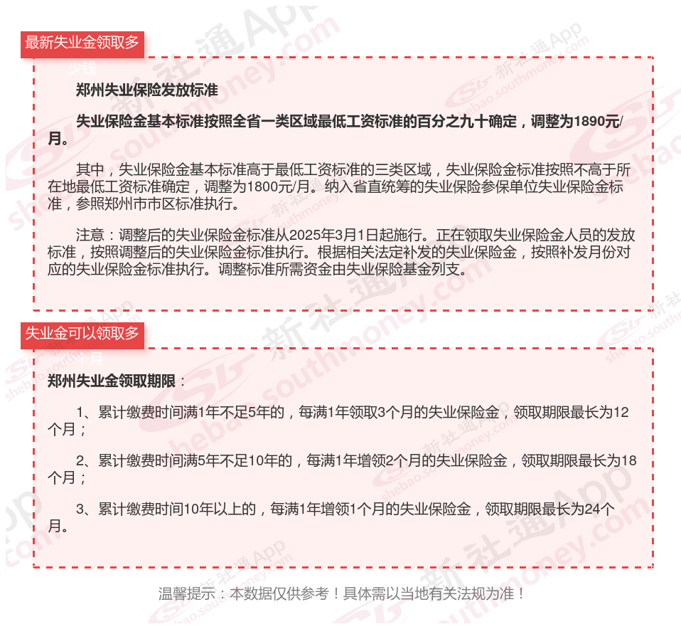
失业保险金领取金额受国、地区、个人缴费年限和基数等因素影响。在中国,缴费时间越长、基数越高,领取金额越多。不同地区经济发展水平不同,领取标准和额度也不同。领取期限最长不超过24个月,需满足一定条件。最新郑州失业保险金领取多少钱?
失业保险金是给予失业人群的最根本的社会保证,但亦不是所有的失业人员都可以领取失业保险金的。领取失业保险金需要一定条件,只有符合条件的失业人员才能领取属于自己的失业保险金。那想要怎么申请失业保险金?要做什么准备的?
被公司裁掉后,可以申领失业保险金吗?
郑州每月有多少钱?失业保险金如何领取?


参保缴费1年以上
非因本人意愿中断就业
已进行失业登记并有求职要求
同时满足上述条件的失业人员,可向失业保险经办机构申领失业保险金。
注意:失业人员申领失业保险金即可同步进行失业登记,无需另行办理。
申领失业保险金,需要什么材料?
失业人员
凭社保卡或身份证件
即可申领失业保险金
以上是关于失业保险金的申请方法都告诉你了,领取途径方法你掌握了没,希望可以帮助到你的。