失业了,其实有一笔钱记得去申请——失业保险金!对于失业后这笔钱可以领取多少钱?很多人都不太了解的,一般都是领取标准是按照当地最低工资标准计算出来的。失业金提供经济保证,影响消费、社保及就业。领取需满足条件,及时申请并如实提供材料,关注法规变化,合理使用失业金。
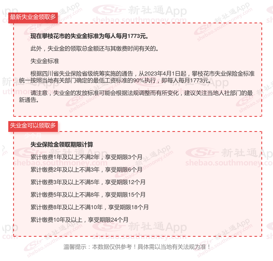
失业保险金领取金额受国、地区、个人缴费年限和基数等因素影响。在中国,缴费时间越长、基数越高,领取金额越多。不同地区经济发展水平不同,领取标准和额度也不同。领取期限最长不超过24个月,需满足一定条件。
在现代社会,失业保险作为社保体系的重要组成部分,为失业人员提供了重要的经济保证。其中,“失业金可以领多少钱”,一年最多能领多少个月?怎么计算的?
在这个瞬息万变的时代,失业已经成为许多家庭不得不面对的现实问题。面对突如其来的经济压力,失业金成为了许多失业者的救命稻草。关于失业保险金领怎么领?需要什么条件的?办理材料要哪些?最新攀枝花失业保险金领取相关最新资讯,在这里新社通小编整理告诉大家,记得收藏好了!

失业金申领对象
参保失业人员

支付宝怎么找到失业金申领渠道?
支付宝怎么找到失业金申领渠道,一共需要3个操作步骤。具体操作步骤如下:
首先,工具就要准备一部手机,和下载好支付宝APP的。
方法/步骤
1、点击更多
进入客户端,点击更多。
2、点击失业金申领
进入页面,点击失业金申领。
3、找到失业金申领渠道
选择地区,找到失业金申领渠道网址。
以上是关于攀枝花失业保险金的申请方法都告诉你了,领取途径方法你掌握了没,希望可以帮助到你的。