失业怎么办?失业了,有哪些待遇的?其实有一笔钱记得去申请——失业保险金!失业金提供经济保证,影响消费、社保及就业。领取需满足条件,及时申请并如实提供材料,关注法规变化,合理使用失业金。
我失业了,去哪儿领失业保险金?
需要满足什么条件?
需要准备哪些材料?
看这篇就知道!
下面是新社通小编整理的
在这个瞬息万变的时代,失业已经成为许多家庭不得不面对的现实问题。面对突如其来的经济压力,失业金成为了许多失业者的救命稻草。关于失业保险金领怎么领?需要什么条件的?办理材料要哪些?失业人员有哪些待遇?应享受失业待遇标准济南,随新社通小编来了解一下。

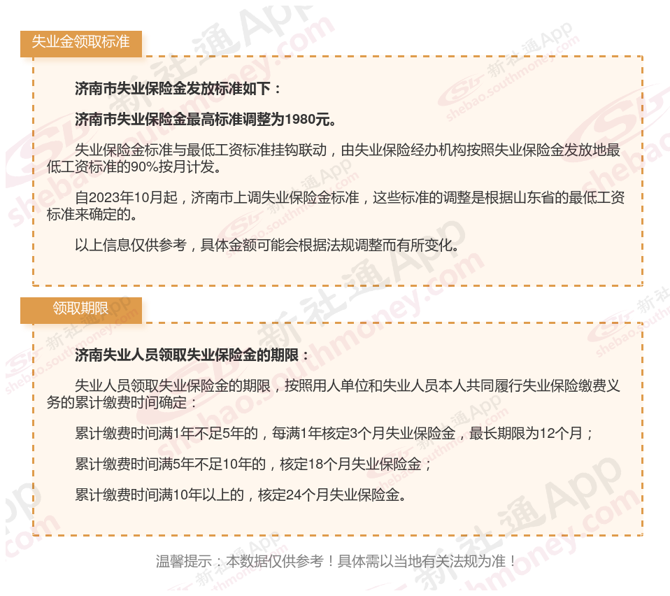
失业金?是指失业保险金,是失业保险制的一部分,旨在为失业人员提供基本生活能力。

领取失业保险金必须同时具备哪些条件?
同时具备下列条件的失业人员,可以领取失业保险金:
(1)在法定劳动年龄内非因本人意愿中断就业;
(2)具有本市城镇常住户口(2015年3月1日起,参加失业保险的本市农村户籍人员纳入范围);
(3)本人在职期间按照法定缴纳失业保险费;
(4)解除、终止劳动关系或者工作关系前缴纳失业保险费满1年;
(5)按照本法规法定办理失业登记手续和失业保险金申领手续,并有求职要求。
领取失业金的需要哪些材料?
领取失业金所需的材料可能因地区而异,但通常包括以下几类:
身份证明:申请人的身份证原件及复印件。
解除劳动合同证明:用人单位与员工解除劳动合同关系的相关证明,如离职证明等文书。
社保局的审核文书:社保局在经过人员报备后的资格审核文书以及职业指引培训卡。
照片:一寸免冠照片若干张(具体数量根据当地要求)。
毕业证、劳动手册及失业证:这些文书可能需要根据当地的具体要求提供。
社保卡或身份证:用于申领失业保险金。
此外,一些地区可能还需要提供其他材料,如《海南省城镇从业人员失业保险手册》等。建议您咨询当地的社保机构或查阅相关的网站,以获取最准确的信息。
温馨提示:本数据仅供参考!具体需以当地有关法规为准!
以上是关于济南失业保险金的申请条件都告诉你了,领取途径方法你掌握了没,希望可以帮助到你的。