最近失业了怎么办?有哪些途径可以领取失业保险待遇?关于失业人员想要领取失业保险金要怎么领取?必须具备这些条件材料,了解办理流程,就可以领取失业保险金等。
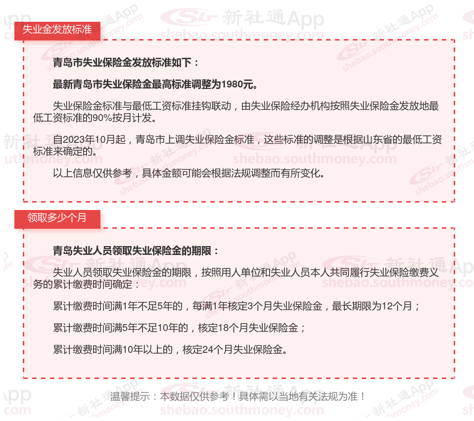
失业保险金领取金额受国、地区、个人缴费年限和基数等因素影响。在中国,缴费时间越长、基数越高,领取金额越多。不同地区经济发展水平不同,领取标准和额度也不同。领取期限最长不超过24个月,需满足一定条件。最新山东青岛失业保险金领取多少钱?
失业保险金是给予失业人群的最根本的社会保证,但亦不是所有的失业人员都可以领取失业保险金的。领取失业保险金需要一定条件,只有符合条件的失业人员才能领取属于自己的失业保险金。那想要怎么申请失业保险金?要做什么准备的?
被公司裁掉后,可以申领失业保险金吗?
山东青岛每月有多少钱?失业保险金如何领取?


山东青岛失业金领取条件信息如下:
按照有关法定,所在单位和本人参加失业保险满1年、非因本人意愿中断就业的失业人员,可以领取失业保险金。
除上述条件外,领取失业保险金没有其他附加条件。
一般来说,劳动者出于本人主观意愿向用人单位提出辞职的,不符合领取失业保险金的条件。申领失业保险金必须满足“非因本人意愿中断就业”的条件。
根据实施《中华人民共和国社会保险法》若干法定第十三条,非因本人意愿中断就业的是指下列人员:
一是劳动合同终止的。
二是用人单位提出并与劳动者协商一致解除劳动合同的。
三是由用人单位提出解除聘用合同或者被用人单位辞退、除名、开除的。
四是被用人单位解除劳动合同的。
五是劳动者本人依照《劳动合同法》第三十八条法定解除劳动合同的。
六是法律、法规、规章法定的其他情形。
办理材料
1、本人身份证及户口簿(原件和复印件)
2、半寸相片一张
3、已办理失业登记的《失业证》
4、原工作单位终止或者解除劳动关系或劳动争议裁决的证明材料
5、本人银行活期存折(原件及复印件)
以上是关于失业保险金的申请方法都告诉你了,领取途径方法你掌握了没,希望可以帮助到你的。