失业怎么办?失业了,有哪些待遇的?其实有一笔钱记得去申请——失业保险金!失业金提供经济保证,影响消费、社保及就业。领取需满足条件,及时申请并如实提供材料,关注法规变化,合理使用失业金。
我失业了,去哪儿领失业保险金?
需要满足什么条件?
需要准备哪些材料?
看这篇就知道!
下面是新社通小编整理的
在这个瞬息万变的时代,失业已经成为许多家庭不得不面对的现实问题。面对突如其来的经济压力,失业金成为了许多失业者的救命稻草。关于失业保险金领怎么领?需要什么条件的?办理材料要哪些?失业人员有哪些待遇?应享受失业待遇标准宁波,随新社通小编来了解一下。

失业金的定义和作用
失业金是失业保险制的一部分,旨在为失业人员提供一定的经济补偿,帮助他们维持基本生活。失业金的主要作用是确保失业人员的基本生活需求,减轻其经济压力,并促进其尽快重新就业。

领取条件
失业人员符合下列条件的,从失业保险基金中领取失业保险金:
1、失业前用人单位和本人已经缴纳失业保险费满一年的;
2、非因本人意愿中断就业的;
3、已经进行失业登记,并有求职要求的。
ps:自动离职的不属于失业金申领范围。
需要准备证明材料吗?
不需要准备证明材料!
关于进一步推进失业保险金“畅通领、安全办”的通告法定,经办机构认定失业人员失业状态时,应通过内部经办信息系统比对及信息共享,核实用人单位已停止为失业人员缴纳社会保险费即可确认,不得要求失业人员出具终止或者解除劳动关系证明、失业登记证明等其他证明材料。
所以,在失业期间
只要有社保卡或身份证件
就可以向失业保险经办机构
申领失业保险金
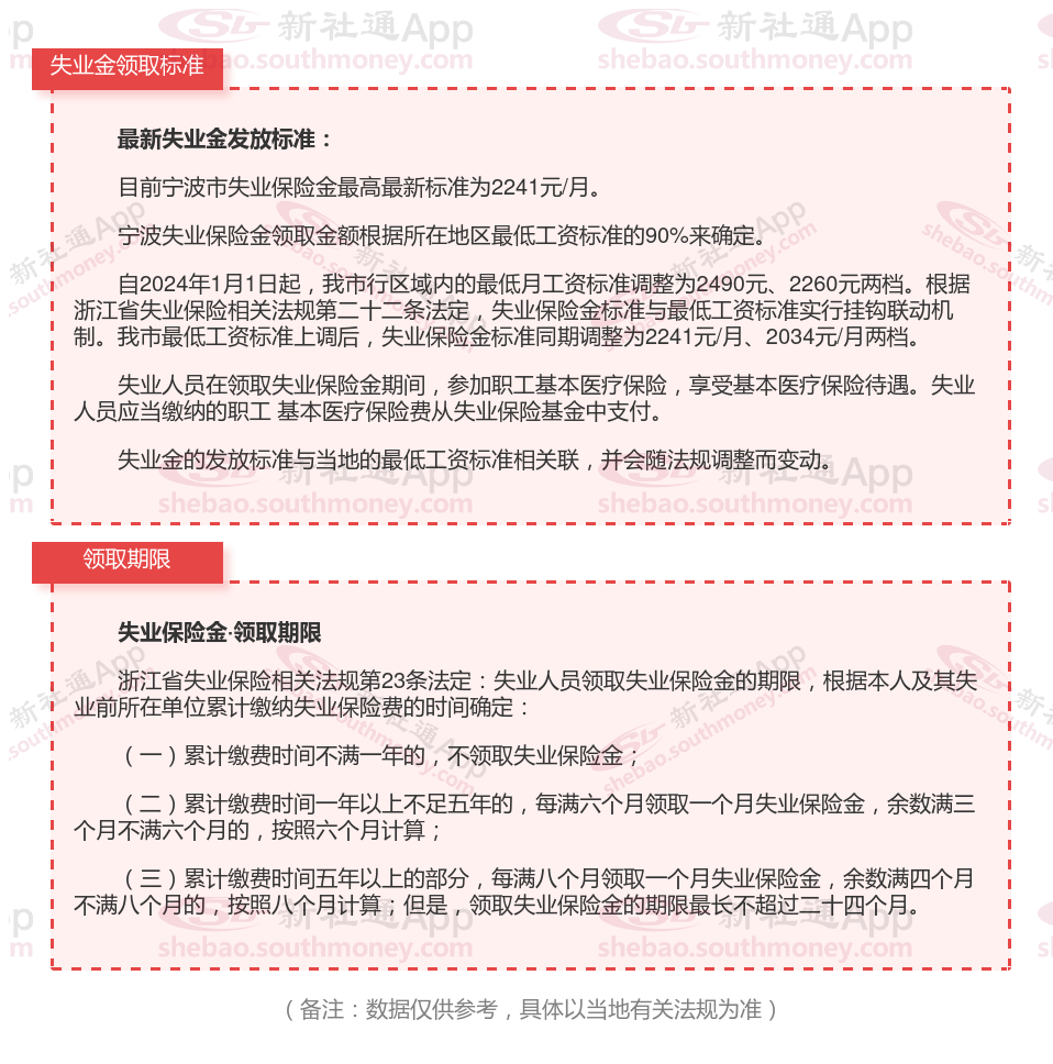
温馨提示:本数据仅供参考!具体需以当地有关法规为准!
以上是关于宁波失业保险金的申请条件都告诉你了,领取途径方法你掌握了没,希望可以帮助到你的。