最近失业了怎么办?有哪些途径可以领取失业保险待遇?关于失业人员想要领取失业保险金要怎么领取?必须具备这些条件材料,了解办理流程,就可以领取失业保险金等。
失业保险金是失业保险待遇中最主要的部分,旨在为失业人员提供基本生活保证,帮助其渡过失业难关。以下从领取条件、领取注意事项等方面进行具体说明。
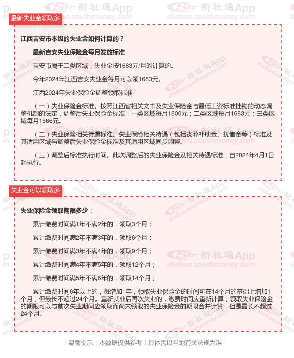
失业人员在失业期间
符合条件可以领失业保险金
那么在吉安申请失业保险金
每月能拿多少钱?
领取金额是固定的吗?
这个问题今天新社通小编给大家回答一下。最新吉安失业保险金领取多少钱?
失业保险金是给予失业人群的最根本的社会保证,但亦不是所有的失业人员都可以领取失业保险金的。领取失业保险金需要一定条件,只有符合条件的失业人员才能领取属于自己的失业保险金。那想要怎么申请失业保险金?要做什么准备的?
被公司裁掉后,可以申领失业保险金吗?
吉安每月有多少钱?失业保险金如何领取?


一般来说,领取失业金的条件包括:
在法定劳动年龄内,非因本人意愿中断就业,即公司解除或终止劳动合同,并且您有求职要求;
失业前,用人单位和本人已经按照法定缴纳失业保险费满一年;
已经进行失业登记,并有求职要求。
领取失业金的需要哪些材料?
领取失业金所需的材料可能因地区而异,但通常包括以下几类:
身份证明:申请人的身份证原件及复印件。
解除劳动合同证明:用人单位与员工解除劳动合同关系的相关证明,如离职证明等文书。
社保局的审核文书:社保局在经过人员报备后的资格审核文书以及职业指引培训卡。
照片:一寸免冠照片若干张(具体数量根据当地要求)。
毕业证、劳动手册及失业证:这些文书可能需要根据当地的具体要求提供。
社保卡或身份证:用于申领失业保险金。
此外,一些地区可能还需要提供其他材料,如《海南省城镇从业人员失业保险手册》等。建议您咨询当地的社保机构或查阅相关的网站,以获取最准确的信息。
以下是一些具体的例子,供您参考:
在乌鲁木齐,失业人员凭社保卡或身份证即可申领失业保险金,无需提供终止或者解除劳动关系证明等材料。
在海口,申请材料包括本人身份证原件及复印件、本人海南社保卡原件及复印件、如有《海南省城镇从业人员失业保险手册》须一同携带、如有视同缴费年限的请提交个人档案。
以上是关于失业保险金的申请方法都告诉你了,领取途径方法你掌握了没,希望可以帮助到你的。