最近失业了怎么办?有哪些途径可以领取失业保险待遇?关于失业人员想要领取失业保险金要怎么领取?必须具备这些条件材料,了解办理流程,就可以领取失业保险金等。
失业保险是社会保险中的一项保险,它是相关部门为因为失业而导致生活来源中断的劳动者提供的一项物质帮助。
一年时间过的好快,
失业了还没有找到工作怎么办?
存款马上见底
别急,有些小伙伴
其实符合申领失业保险金的条件
今天咱们就来说说
如何申请江苏南京的失业金
如果你在太原失业了
记得去领这笔钱
——失业保险金
虽然钱不多
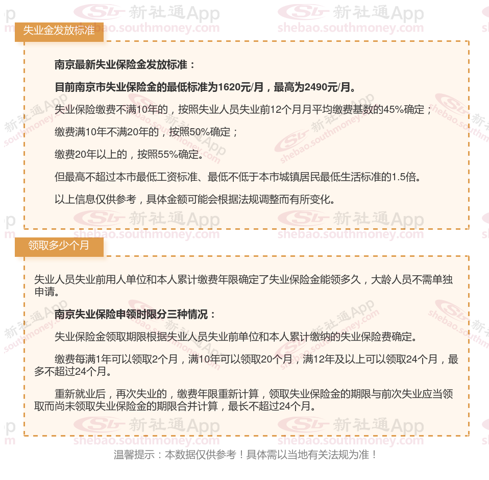
但还是能助你解决燃眉之急的。最新江苏南京失业保险金领取多少钱?
失业保险金是给予失业人群的最根本的社会保证,但亦不是所有的失业人员都可以领取失业保险金的。领取失业保险金需要一定条件,只有符合条件的失业人员才能领取属于自己的失业保险金。那想要怎么申请失业保险金?要做什么准备的?
被公司裁掉后,可以申领失业保险金吗?
江苏南京每月有多少钱?失业保险金如何领取?


江苏南京失业金领取条件信息如下:
按照有关法定,所在单位和本人参加失业保险满1年、非因本人意愿中断就业的失业人员,可以领取失业保险金。
除上述条件外,领取失业保险金没有其他附加条件。
一般来说,劳动者出于本人主观意愿向用人单位提出辞职的,不符合领取失业保险金的条件。申领失业保险金必须满足“非因本人意愿中断就业”的条件。
根据实施《中华人民共和国社会保险法》若干法定第十三条,非因本人意愿中断就业的是指下列人员:
一是劳动合同终止的。
二是用人单位提出并与劳动者协商一致解除劳动合同的。
三是由用人单位提出解除聘用合同或者被用人单位辞退、除名、开除的。
四是被用人单位解除劳动合同的。
五是劳动者本人依照《劳动合同法》第三十八条法定解除劳动合同的。
六是法律、法规、规章法定的其他情形。
满足条件后,可以按照以下流程提交材料进行申请:
单位出具证明:参保单位需要出具两份《解除(终止)劳动关系证明书》,一份交给失业保险中心,一份交给劳保局劳动争议仲委会备案。
领取并填写表格:失业保险中心会凭参保单位出具的《解除(终止)劳动关系证明书》,对情况进行调整查看核实。确认无误后,会发放《失业保险申领登记表》和《失业求职登记表》,您需要认真填写。
盖章:根据户口所在地的不同,您需要在《失业保险申领登记表》背面的计生关系接受单位建议处空格,到相应的计生办盖章。户口在城市的,请到户口所在地的街道办事处计生办盖章;户口在农村的,请到户口所在地的乡(镇)计生办盖章。
提交材料:您需要提交三张一寸的彩照、一份失业人员身份证复印件,以及填好的《失业保险申领登记表》、《失业求职登记表》和其他相关材料。
以上是关于失业保险金的申请方法都告诉你了,领取途径方法你掌握了没,希望可以帮助到你的。