失业了,其实有一笔钱记得去申请——失业保险金!对于失业后这笔钱可以领取多少钱?很多人都不太了解的,一般都是领取标准是按照当地最低工资标准计算出来的。失业金提供经济保证,影响消费、社保及就业。领取需满足条件,及时申请并如实提供材料,关注法规变化,合理使用失业金。
高效办成一件事——失业保险金申领服务。失业的朋友别担心,先来申领失业保险金,更好的机会在等你!
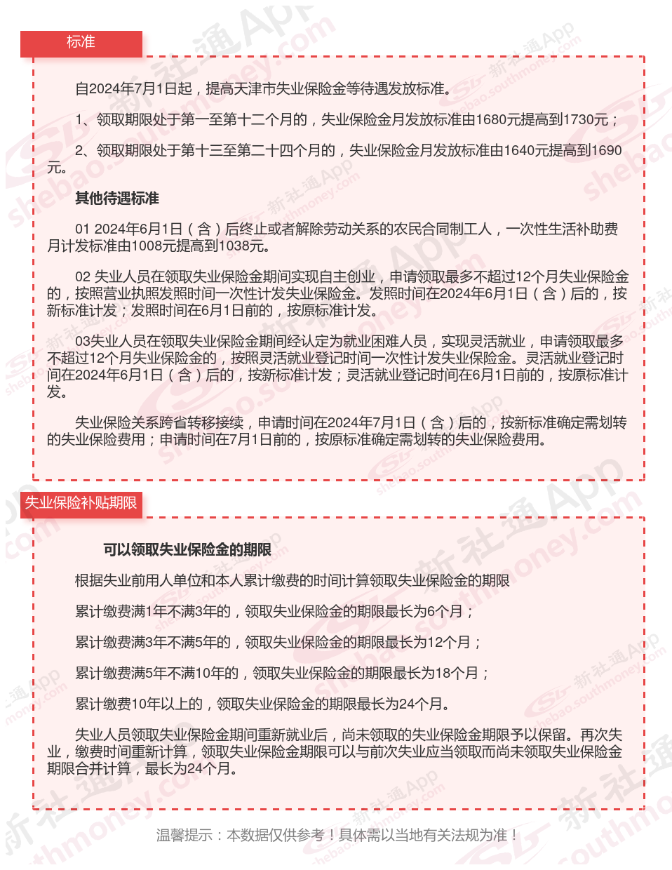
关于失业保险金,如果你有以下疑问,请一定收藏备用。
在现代社会,失业保险作为社保体系的重要组成部分,为失业人员提供了重要的经济保证。其中,“失业金可以领多少钱”,一年最多能领多少个月?怎么计算的?
在这个瞬息万变的时代,失业已经成为许多家庭不得不面对的现实问题。面对突如其来的经济压力,失业金成为了许多失业者的救命稻草。关于失业保险金领怎么领?需要什么条件的?办理材料要哪些?最新天津失业保险金领取相关最新资讯,在这里新社通小编整理告诉大家,记得收藏好了!

失业金申领对象
参保失业人员

天津线上线下都能申领!
准备好社保卡或身份证件
线上失业人员可随时随地在网上申领失业保险金,异地也可以申领。
支付宝上可以申领,搜索“电子社保卡”小程序,进入首页,点击“失业保险待遇申领”服务。
失业人员符合领取失业保险金条件的,可以在最后参保地申领失业保险金,也可以选择回户籍地申领。不过要注意,待遇发放期间不得中途变更发放地,如果选择回户籍地申领,需要办理失业保险关系转移。
以上是关于天津失业保险金的申请方法都告诉你了,领取途径方法你掌握了没,希望可以帮助到你的。