失业怎么办?失业了,有哪些待遇的?其实有一笔钱记得去申请——失业保险金!失业金提供经济保证,影响消费、社保及就业。领取需满足条件,及时申请并如实提供材料,关注法规变化,合理使用失业金。
我失业了,去哪儿领失业保险金?
需要满足什么条件?
需要准备哪些材料?
看这篇就知道!
下面是新社通小编整理的
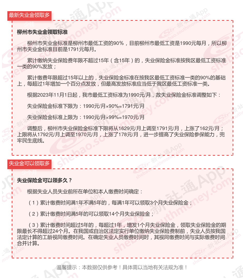
在这个瞬息万变的时代,失业已经成为许多家庭不得不面对的现实问题。面对突如其来的经济压力,失业金成为了许多失业者的救命稻草。关于失业保险金领怎么领?需要什么条件的?办理材料要哪些?失业人员有哪些待遇?应享受失业待遇标准柳州,随新社通小编来了解一下。

失业保险金是给予失业人群的最根本的社会保证,但亦不是所有的失业人员都可以领取失业保险金的。领取失业保险金需要一定条件,只有符合条件的失业人员才能领取属于自己的失业保险金。

关于失业保险领取条件如下:
1、按照法定参加失业保险,所在单位和本人已按照法定履行缴费义务满1年。
2、非因本人意愿中断就业,即失业人员不愿意中断就业,但因本人无法控制的原因而被迫中断就业。劳保部公布的失业保险金申领发放法规对哪些情形属于非因本人意愿中断就业作了法定,主要包括:终止劳动合同,职工被用人单位解除劳动合同,职工被用人单位开除、除名和辞退的,用人单位违法或违反劳动合同导致职工辞职。出现上述情形造成职工失业的,职工有权申领失业保险金。
3、已办理失业登记,并有求职要求。办理失业登记是为了掌握失业人员的基本情况,确认其资格。须有求职要求,是考虑到失业保险的一个重要功能是促进失业人员再就业。这是享受失业保险待遇的一个前提,也是失业人员应尽的义务。
省级劳保部门法定的其他材料。在解除劳动合同之日起60日内到办理失业保险业务机构申领手续(一般为户口所在地的街道、乡镇就业服务机构)。一旦超过了60日就不予办理了,所以一定要赶紧办理。
失业人员同时具备以下条件,即可享受失业保险待遇:
按法定参加失业保险,所在单位和个人已按法定履行缴费义务满1年的
非因本人意愿中断就业的
已办理失业登记,并有求职要求的。
申请需要单位开证明吗?
经办机构认定失业人员状态时,通过内部经办信息系统比对及信息共享,核实用人单位已停止为失业人员缴纳社会保险费即可确认,不再要求失业人员出具终止或者解除劳动关系证明、失业登记证明等其他证明材料。
要领取失业金,一般需要准备以下材料:
本人身份证明?:通常需要提供居民身份证原件及复印件,用于确认申请人的身份信息。
解除劳动关系证明?:这是关键材料,需确定表明与原单位的劳动关系已解除,例如劳动合同解除书、单位出具的终止或解除劳动(工作)关系的证明等,并需要提供停发工资(基本生活费)日期的证明。同时,这些材料应表明是非本人意愿终断就业,即公司解除或终止劳动合同。
失业登记及求职证明?:证明申请人已办理失业登记,并有积极求职的意愿。这通常可以通过失业登记证、求职登记表、应聘记录或在当地公共就业服务机构进行求职登记获得相关证明来体现。
温馨提示:本数据仅供参考!具体需以当地有关法规为准!
以上是关于柳州失业保险金的申请条件都告诉你了,领取途径方法你掌握了没,希望可以帮助到你的。