失业怎么办?失业了,有哪些待遇的?其实有一笔钱记得去申请——失业保险金!失业金提供经济保证,影响消费、社保及就业。领取需满足条件,及时申请并如实提供材料,关注法规变化,合理使用失业金。
我失业了,去哪儿领失业保险金?
需要满足什么条件?
需要准备哪些材料?
看这篇就知道!
下面是新社通小编整理的
在这个瞬息万变的时代,失业已经成为许多家庭不得不面对的现实问题。面对突如其来的经济压力,失业金成为了许多失业者的救命稻草。关于失业保险金领怎么领?需要什么条件的?办理材料要哪些?失业人员有哪些待遇?应享受失业待遇标准山东泰安,随新社通小编来了解一下。

什么是失业保险金?
失业保险金,是指失业保险经办机构依法支付给符合条件的失业人员的基本生活费用,是对失业人员在失业期间失去工资收入的一种临时补偿。失业保险金目的是为了确保失业人员的基本生活需要。失业保险金依法从失业保险基金中列支。

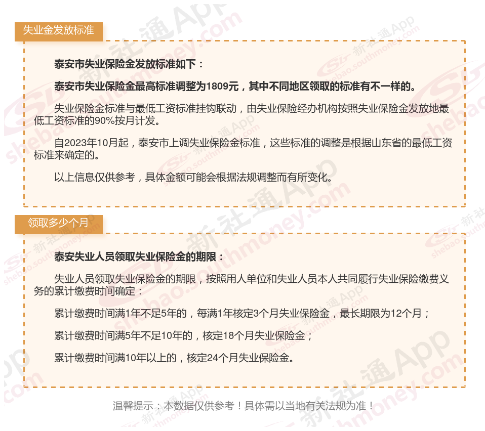
山东泰安申领条件
参保缴费1年以上。
非因本人意愿中断就业。
已进行失业登记并有求职要求的失业人员。
可向失业保险经办机构申领失业保险金。
注意:失业人员申领失业保险金即可同步进行失业登记,无需另行办理。
满足条件后,可以按照以下流程提交材料进行申请:
单位出具证明:参保单位需要出具两份《解除(终止)劳动关系证明书》,一份交给失业保险中心,一份交给劳保局劳动争议仲委会备案。
领取并填写表格:失业保险中心会凭参保单位出具的《解除(终止)劳动关系证明书》,对情况进行调整查看核实。确认无误后,会发放《失业保险申领登记表》和《失业求职登记表》,您需要认真填写。
盖章:根据户口所在地的不同,您需要在《失业保险申领登记表》背面的计生关系接受单位建议处空格,到相应的计生办盖章。户口在城市的,请到户口所在地的街道办事处计生办盖章;户口在农村的,请到户口所在地的乡(镇)计生办盖章。
提交材料:您需要提交三张一寸的彩照、一份失业人员身份证复印件,以及填好的《失业保险申领登记表》、《失业求职登记表》和其他相关材料。
温馨提示:本数据源于网络,仅供参考!具体需以当地具体法规为准!
以上是关于山东泰安失业保险金的申请条件都告诉你了,领取途径方法你掌握了没,希望可以帮助到你的。