失业金可以线上申请外,可以下线办理吗?失业人员想要领取失业保险金要怎么领取?必须具备这些条件材料,了解办理流程,就可以领取失业保险金等。
失业了咋办?黄山失业金要交多久才能领取?失业了怎么办?很多收入失业了就变动焦躁不安了,因为迫于房贷,日常等生活压力,让自己不能随便的失业。随着经济形势的不断转变,劳动力市场的不稳定性,人们越来越重视自己的社保权利。其中,失业保险制是解决失业人口基本生活问题的一项重要方式,其给付数额及领取条件是人们普遍关心的问题。
失业保险金是给予失业人群的最根本的社会保证,但亦不是所有的失业人员都可以领取失业保险金的。领取失业保险金需要一定条件,只有符合条件的失业人员才能领取属于自己的失业保险金。
谁能领失业保险金?
失业保险金如何领取?
失业人员要领取失业金的申请途径有哪些?具体如何在线下可以申请的吗?

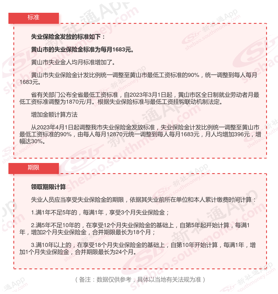
一、领取标准及期限

二、领取条件
根据社会保险法的第四十五条 失业人员符合下列条件的,从失业保险基金中领取失业保险金:
(一)失业前用人单位和本人已经缴纳失业保险费满一年的;
(二)非因本人意愿中断就业的;
(三)已经进行失业登记,并有求职要求的。
线下申领,失业保险的申领地点为参保地经办失业保险业务的公共就业服务机构或者社会保险经办机构。