最近失业了怎么办?有哪些途径可以领取失业保险待遇?关于失业人员想要领取失业保险金要怎么领取?必须具备这些条件材料,了解办理流程,就可以领取失业保险金等。
如今职场竞争日益激烈的,失业已成为许多人可能面临的问题。失业补助金和失业保险金作为社保体系的重要组成部分,它们以不同的形式为失业者提供经济支持。关于如何领取失业补助金?帮助您在面临失业时,能够更好地维护自己的权益。最新阜阳失业保险金领取多少钱?
失业保险金是给予失业人群的最根本的社会保证,但亦不是所有的失业人员都可以领取失业保险金的。领取失业保险金需要一定条件,只有符合条件的失业人员才能领取属于自己的失业保险金。那想要怎么申请失业保险金?要做什么准备的?
被公司裁掉后,可以申领失业保险金吗?
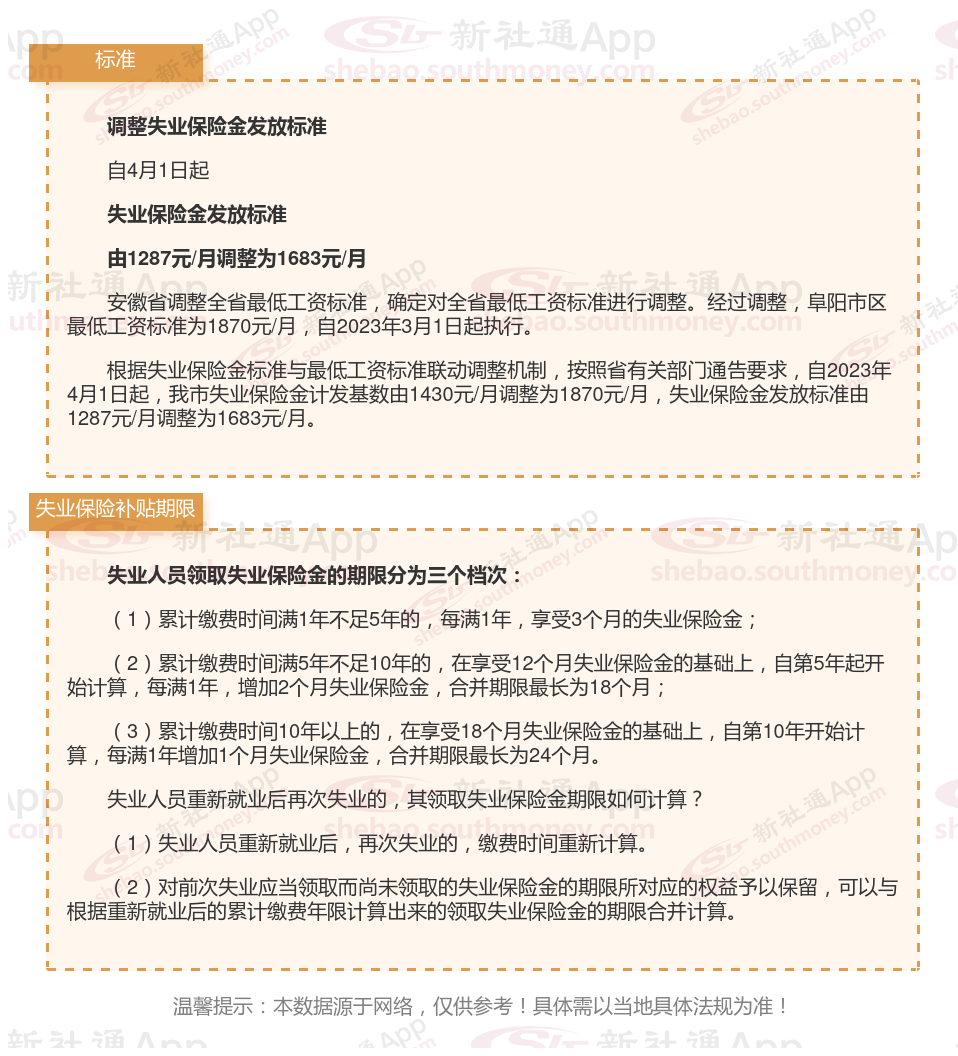
阜阳每月有多少钱?失业保险金如何领取?


失业金领取条件:
同时满足以下三个条件的失业人员可以领取失业金:
?参保缴费1年以上;
?非本人意愿中断就业的;
?已经进行失业登记,并有求职要求的。
申请需要单位开证明吗?
经办机构认定失业人员状态时,通过内部经办信息系统比对及信息共享,核实用人单位已停止为失业人员缴纳社会保险费即可确认,不再要求失业人员出具终止或者解除劳动关系证明、失业登记证明等其他证明材料。
要领取失业金,一般需要准备以下材料:
本人身份证明?:通常需要提供居民身份证原件及复印件,用于确认申请人的身份信息。
解除劳动关系证明?:这是关键材料,需确定表明与原单位的劳动关系已解除,例如劳动合同解除书、单位出具的终止或解除劳动(工作)关系的证明等,并需要提供停发工资(基本生活费)日期的证明。同时,这些材料应表明是非本人意愿终断就业,即公司解除或终止劳动合同。
失业登记及求职证明?:证明申请人已办理失业登记,并有积极求职的意愿。这通常可以通过失业登记证、求职登记表、应聘记录或在当地公共就业服务机构进行求职登记获得相关证明来体现。
以上是关于失业保险金的申请方法都告诉你了,领取途径方法你掌握了没,希望可以帮助到你的。