失业金可以线上申请外,可以下线办理吗?失业人员想要领取失业保险金要怎么领取?必须具备这些条件材料,了解办理流程,就可以领取失业保险金等。
失业了咋办?安阳失业金要交多久才能领取?失业保险是社会保险中的一项保险,它是相关部门为因为失业而导致生活来源中断的劳动者提供的一项物质帮助。
失业保险金是给予失业人群的最根本的社会保证,但亦不是所有的失业人员都可以领取失业保险金的。领取失业保险金需要一定条件,只有符合条件的失业人员才能领取属于自己的失业保险金。
谁能领失业保险金?
失业保险金如何领取?
失业人员要领取失业金的申请途径有哪些?具体如何在线下可以申请的吗?

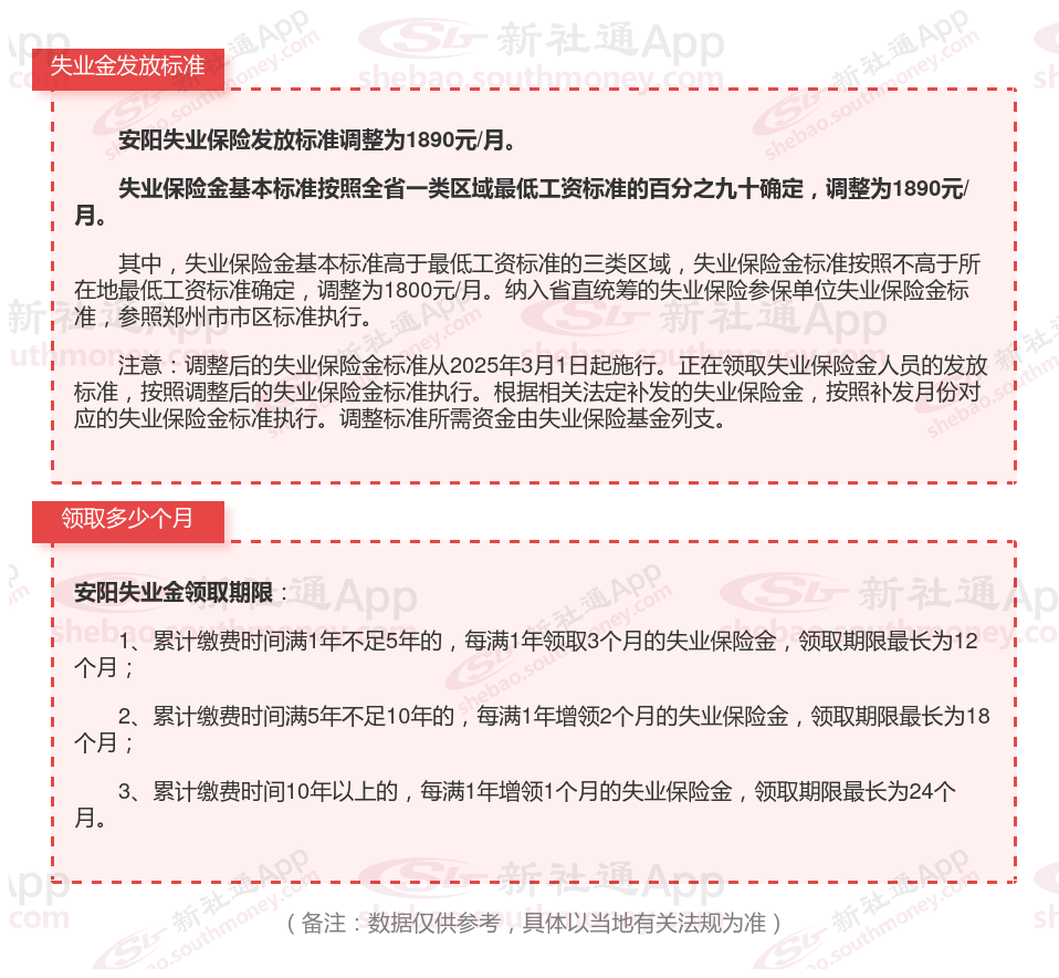
一、领取标准及期限

二、领取条件
失业保险金领取条件
根据《社会保险法》第四十五条和失业保险相关法规第十四条的相关法定,失业人员符合下列条件的,可以从失业保险基金中领取失业保险金:
1. 按法定参加失业保险:失业人员所在单位和本人已按照法定履行缴费义务满1年。这意味着,只有在参加了失业保险并按时缴费满1年后,失业人员才有资格申请领取失业保险金。
2. 非因本人意愿中断就业:失业人员失业的原因并非出于个人意愿。这包括但不限于被用人单位解除劳动合同、用人单位违反劳动法规导致劳动者辞职、劳动合同期满用人单位终止劳动合同等情形。需要注意的是,如果失业人员主动辞职,通常不符合领取失业保险金的条件。
3. 已办理失业登记:失业人员需要在失业后的一定时间内(通常为60日内),到当地公共就业服务机构办理失业登记。这是确认失业人员身份和失业状态的重要步骤。
4. 有求职要求:失业人员需要表达继续求职的意愿,并接受职业介绍和就业指引。这有助于促进失业人员尽快再就业。
不同地区对于失业保险金的领取条件可能还有一些特殊法定。例如,某些地区可能要求失业人员在领取失业保险金期间需要定期参加再就业培训或职业介绍活动,以证明其正在积极寻求新的就业机会。
确认申领资格:
确保符合失业保险金申领条件。
在用人单位办理完【终止或解除劳动关系登记】、社保减员手续五个工作日后,可开始申领失业保险金。
选择申领方式:
线下申领:
携带申领材料到原用人单位所属的社保中心办理申请失业保险金的手续。
根据户籍和就业情况,选择到相应的社保中心或街道办理。