失业了,其实有一笔钱记得去申请——失业保险金!对于失业后这笔钱可以领取多少钱?很多人都不太了解的,一般都是领取标准是按照当地最低工资标准计算出来的。失业金提供经济保证,影响消费、社保及就业。领取需满足条件,及时申请并如实提供材料,关注法规变化,合理使用失业金。
在这个瞬息万变的时代,失业已经成为许多家庭不得不面对的现实问题。面对突如其来的经济压力,失业金成为了许多失业者的救命稻草。关于失业保险金领怎么领?需要什么条件的?办理材料要哪些?
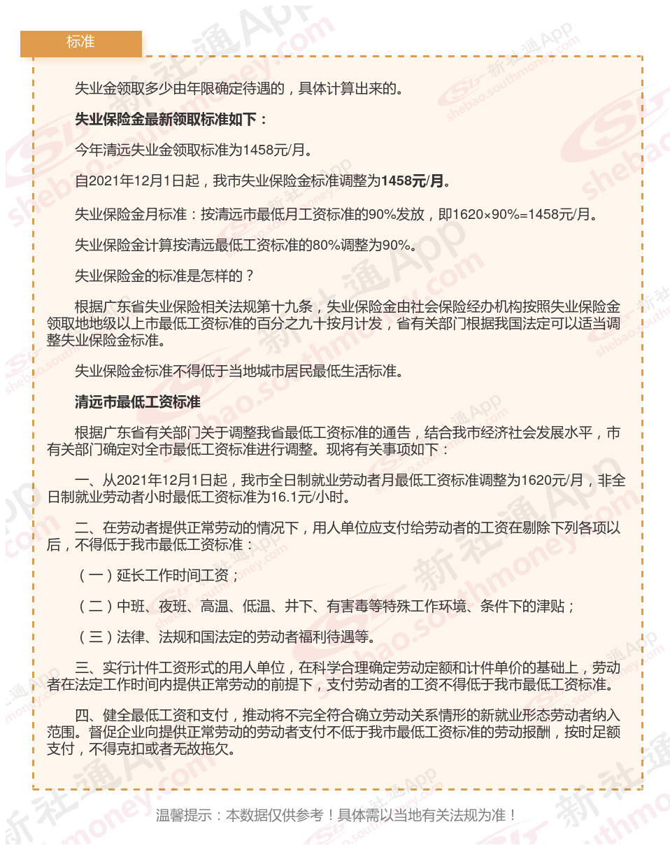
那么在清远申请失业保险金
每月能拿多少钱?
领取金额是固定的吗?
失业金的定义和作用
失业金是失业保险制的一部分,旨在为失业人员提供一定的经济补偿,帮助他们维持基本生活。失业金的主要作用是确保失业人员的基本生活需求,减轻其经济压力,并促进其尽快重新就业。
在这个瞬息万变的时代,失业已经成为许多家庭不得不面对的现实问题。面对突如其来的经济压力,失业金成为了许多失业者的救命稻草。关于失业保险金领怎么领?需要什么条件的?办理材料要哪些?失业金一般领几个月?失业金领取时间如何统计?(2025/12/3)失业保险金领取相关最新资讯,在这里新社通小编整理告诉大家,记得收藏好了!

领过的失业保险金退休后要扣除,导致养老保险金减少,这是真的吗?
这个说法不正确。
失业保险基金和养老保险基金按照社会保险险种分别建账,分账核算,基金之间不得相互挤占和调剂。失业人员参加失业保险缴费满1年、非因本人意愿中断就业、已进行失业登记并有求职要求的,可以领取失业保险金,退休后按法定享受养老保险待遇,不会扣减养老保险金。
?失业金一般最长可领取24个月,但2025年部分新规中提及最长可领36个月?。具体领取时间根据失业前用人单位和本人缴纳失业保险费的时间确定。
综上所述,失业金领取年限的计算主要依据失业前累计缴纳失业保险费的年限,并遵循一定的规则和特殊法定。具体领取月数可能因地区和法规的不同而有所差异,建议咨询当地社保部门或相关机构以获取最准确的信息。

温馨提示:本数据源于网络,仅供参考!具体需以当地具体法规为准!
以上是关于清远失业保险金的申请方法都告诉你了,领取途径方法你掌握了没,希望可以帮助到你的。