失业金可以线上申请外,可以下线办理吗?失业人员想要领取失业保险金要怎么领取?必须具备这些条件材料,了解办理流程,就可以领取失业保险金等。
失业了咋办?通辽失业金要交多久才能领取?在通辽失业了怎么办?告诉你每月去领这笔钱!具体有多少呢?因为每个人是不一样的。随新社通小编来了解一下。
如果你在通辽失业了,记得每月去领这笔钱!
打工不易
难免有离职/失业的空档期
如果你在通辽失业了
别怕!记得去领这笔钱
虽然钱不多
但是解决日常吃饭、出行问题还是可以的
新社通小编为此整理了一份详细的指南
一起来看看吧!
失业保险金是给予失业人群的最根本的社会保证,但亦不是所有的失业人员都可以领取失业保险金的。领取失业保险金需要一定条件,只有符合条件的失业人员才能领取属于自己的失业保险金。
谁能领失业保险金?
失业保险金如何领取?
失业人员要领取失业金的申请途径有哪些?具体如何在线下可以申请的吗?

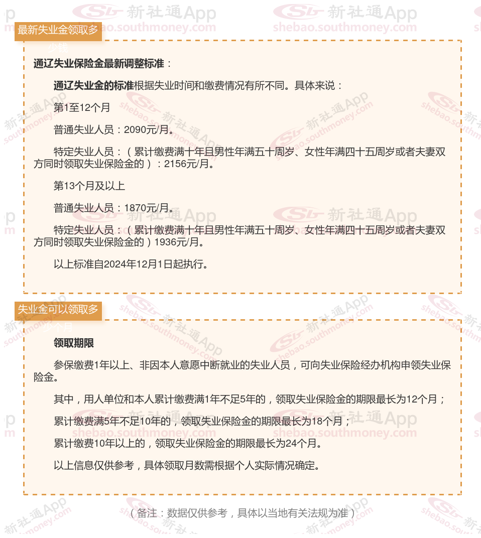
一、领取标准及期限

二、领取条件
通辽失业金领取条件信息如下:
按照有关法定,所在单位和本人参加失业保险满1年、非因本人意愿中断就业的失业人员,可以领取失业保险金。
除上述条件外,领取失业保险金没有其他附加条件。
一般来说,劳动者出于本人主观意愿向用人单位提出辞职的,不符合领取失业保险金的条件。申领失业保险金必须满足“非因本人意愿中断就业”的条件。
根据实施《中华人民共和国社会保险法》若干法定第十三条,非因本人意愿中断就业的是指下列人员:
一是劳动合同终止的。
二是用人单位提出并与劳动者协商一致解除劳动合同的。
三是由用人单位提出解除聘用合同或者被用人单位辞退、除名、开除的。
四是被用人单位解除劳动合同的。
五是劳动者本人依照《劳动合同法》第三十八条法定解除劳动合同的。
六是法律、法规、规章法定的其他情形。
线下申领
1.参保地经办失业保险业务的公共就业服务机构;
2.各级社会保险经办机构;
3.各级相关服务中心。