据新社通app获悉,养老保险是与参保人退休后的待遇相关的,只有达到了一定的缴费水平,退休后才能享受较好的待遇水平,也就是说缴费水平过低的话,那么未来能够享受的养老金水平也会比较低。而养老保险保费需要根据缴费基数确定。下面随新社通app小编一起来看看广东茂名养老保险缴费基数是什么?要交多少钱?
广东茂名养老保险缴费基数2023-2024最新标准如下

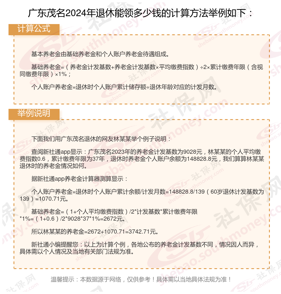
广东茂名社保交满15年能领多少钱?(在线计算举例说明)

》点击新社通app养老金计算器,轻松测算你的养老金!
温馨提示:本数据源于网络,仅供参考!具体需以当地具体法规为准!
养老保险的钱能取出来吗?
养老保险可以提取出来,需要满足以下条件:
1、养老保险参保人已经丧失中华人们共和国国籍,这类人群已经移民到其他国,那么可以通过书面申请的方式终止养老保险缴费,也可以将养老保险账户中的钱提取出来,可以提前咨询社保局的工作人员。
2、获得了境外永久居住权、外籍、港澳台来境内工作人员,参加了养老保险,在和用人单位解除了劳动合同终止聘用关系,并且要离境的,可以书面申请终止养老保险缴费,从而将养老保险中的资金提取。
3、如果在本市参加的职工养老保险,缴纳时间还没有达到15年,按照法规可以延长缴费,还未转入到城乡居民养老保险的人员,可以申请终止职工养老保险关系,提取养老账户的钱。
4、如果是参保人员已经死亡,那么养老保险账户可以依法被继承,被继承人可以将养老保险中的资金取出来。
通常来说,养老金的领取条件是养老保险缴纳满15年、并且达到法定退休年龄,如果大家的养老保险缴纳满15年,但还没到退休的年龄,可以选择继续缴纳,毕竟养老保险交的越久,养老金就越多。
以上就是广东茂名养老保险缴费全部内容,希望对您有帮助,欢迎关注新社通app解锁更多社保专业资讯。