浙江宁波养老保险的缴费比例是多少?据新社通app获悉,养老保险一般就是指基本养老保险,是直接关系到我们退休之后领取到的养老金的。往往养老保险在缴费的时候都是按照一定比例来缴费的,那么,浙江宁波养老保险缴费基数2023-2024最新标准来了,下面随新社通app小编一起了解详情吧。
2023-2024浙江宁波养老保险缴费最新标准 算算一个月要交多少钱?

据新社通app显示,浙江宁波职工养老保险缴费基数2023-2024年最新标准如下:
浙江宁波养老保险最低缴费基数:3957元;
企业缴费比例:14%;
个人缴费比例:8%
合计缴费金额=企业缴费金额553.98元+个人缴费金额316.56元=870.54元。
(注:本文数据仅供参考,具体以当地缴费标准为准)
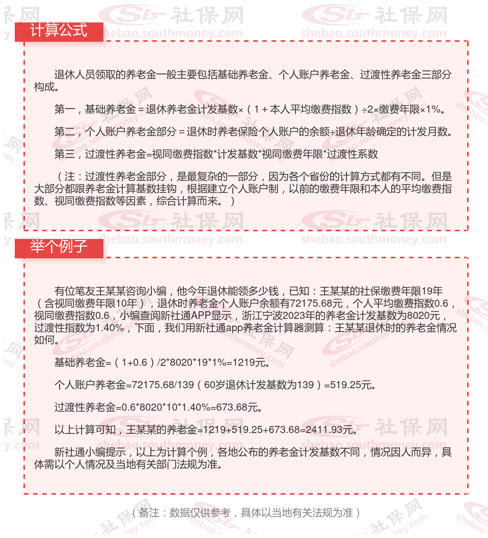
浙江宁波养老保险交满15年能领多少钱?(在线计算举例说明)

》点击新社通app养老金计算器,轻松测算你的养老金!
(备注:数据仅供参考,具体以当地有关法规为准)
养老保险和社保是一回事吗?
养老保险和社保不是一回事。养老保险是包含在社保里面的,养老保险属于社保体系中的一项内容。社保是社会保险的简称,社保的主要项目包括基本养老保险、基本医疗保险、工伤保险、失业保险、生育保险。建立社会保险制,保证公民在年老、疾病、工伤、失业、生育等情况下依法获得物质帮助的权利。
以上就是浙江宁波养老保险缴费全部内容,希望对您有帮助,欢迎关注新社通app解锁更多社保专业资讯。