内蒙古乌海养老保险的缴费比例是多少?据新社通app获悉,养老保险一般就是指基本养老保险,是直接关系到我们退休之后领取到的养老金的。往往养老保险在缴费的时候都是按照一定比例来缴费的,那么,内蒙古乌海养老保险缴费基数2023-2024最新标准来了,下面随新社通app小编一起了解详情吧。
内蒙古乌海养老保险缴费基数2023-2024最新标准如下

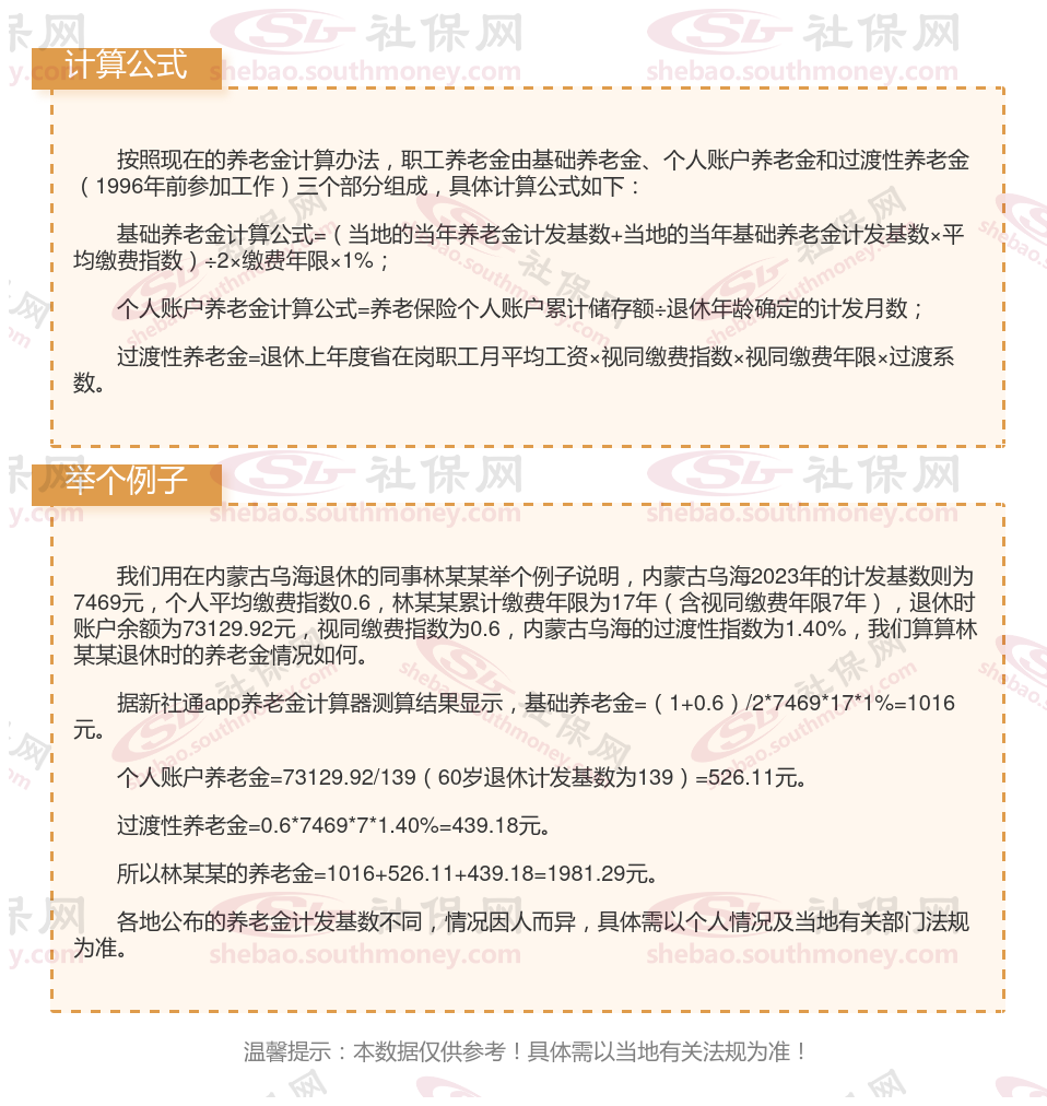
内蒙古乌海社保交满15年能领多少钱?(在线计算举例说明)

》点击新社通app养老金计算器,轻松测算你的养老金!
温馨提示:本数据仅供参考!具体需以当地有关法规为准!
60岁以上能买养老保险吗?
如果已经60岁了,也就是已经达到了退休年龄,那么:需要分情况而定
1.城乡居民养老保险:60岁时可以一次性补缴15年的基本养老保险。那么,一次交10万的养老保险每个月拿多少?假设是在长沙交的居民养老保险,2022年开始领取养老年金,则每月可以领取的基础养老金为238元,而每月可以领取的个人账户养老金为10万/139=719元。即每月可以领取的养老金为238+719=957元。
2.城镇职工养老保险:若此前从未缴纳过城镇职工养老保险,则到了60岁时,是不能一次性补缴15年的养老保险的,但若参保人此前有参加过城镇职工养老保险,则只要满足补缴条件,那么可以申请补缴:
(1)若用人单位没有按照法规为员工缴纳城镇职工养老保险,则员工可以要求用人单位补缴。
(2)若参保人已经到了法定退休年龄,但城镇职工养老保险的累计缴费年限还未达15年,那么可以申请延长缴费至满15年。此外,若是在《社会保险法》实施(2011年7月1日)之前参保的,且延长缴费5年后,累计缴费年限还没有15年,那么可以一次性补缴至满15年。
以上就是内蒙古乌海养老保险缴费全部内容,希望对您有帮助,欢迎关注新社通app解锁更多社保专业资讯。