辽宁抚顺养老保险缴费基数2023-2024是多少?据新社通app获悉,城镇职工养老保险退休待遇优于城乡居民养老保险,缴费年限是关键。最低缴费年限为15年,满60周岁可享受待遇。养老保险缴费原则“多缴多得,长缴多得”。电子化缴费渠道方便快捷。那么,辽宁抚顺养老保险要交多少钱?社保交满15年能领多少钱?下面就随新社通app小编一起来看看详情吧。
辽宁抚顺养老保险缴费基数2023-2024年最新标准(最低)一个月要交多少钱?举例说明
据新社通app显示,2023-2024年辽宁抚顺职工养老保险的缴费标准是根据缴费基数来确定的:
在单位参加职工社保,个人养老保险缴费比例为8%,而单位的缴费比例为16%。其中,缴费基数的下限为4106元。
个人缴费金额:328.48元,单位缴费金额:656.96元,每月合计缴费:985.44元。
(注:本文数据仅供参考,具体以当地缴费标准为准)

养老保险可以领多少年
养老保险在退休之后就可以领取养老金,一般是活多久就可以领多久,也就是可以终身领取。不管是缴纳的城镇职工养老保险还是居民养老保险,都是可以终身领取。
想要终身领取养老保险,用户缴纳的养老保险需要达到一定的年限,否则无法领取退休养老金。用户缴纳了养老保险后,如果发生意外身故了,那么可以由继承人直接一次性取出养老金。
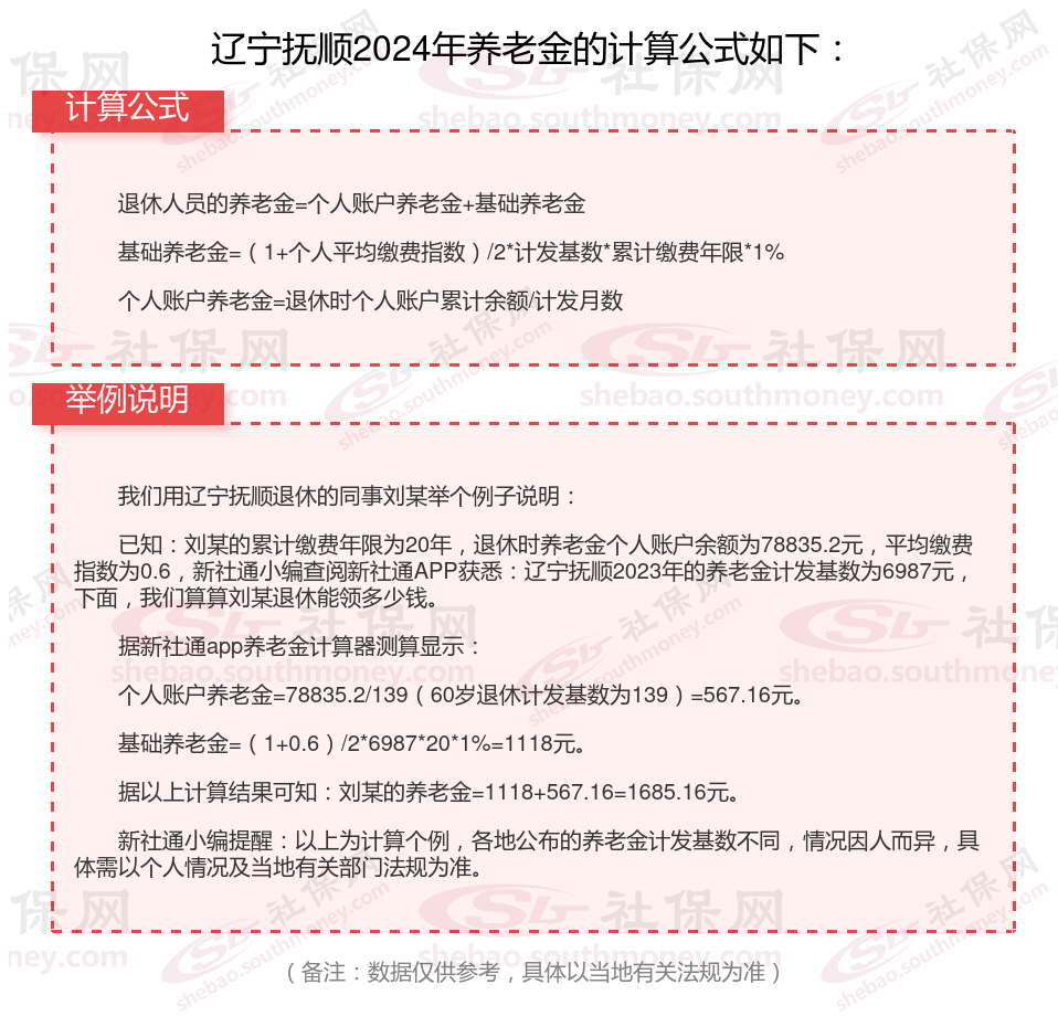
辽宁抚顺养老保险交满15年能领多少钱?(在线计算举例说明)

》点击新社通app养老金计算器,轻松测算你的养老金!
(备注:数据仅供参考,具体以当地有关法规为准)
以上就是辽宁抚顺养老保险缴费全部内容,希望对您有帮助,欢迎关注新社通app解锁更多社保专业资讯。