据新社通小编了解,养老保险是我国的一项基本社会保险,养老保险分为城乡居民养老保险和职工养老保险两种。城乡居民养老保险是按年缴费的,由用户自费;职工养老保险是按月缴费的,有单位和职工共同缴费。那么黑龙江绥化养老保险单位和个人缴费比例分别是多少?下面随新社通app小编一起来了解一下。
黑龙江绥化养老保险缴费基数2023-2024年最新标准(最低)一个月要交多少钱?举例说明

据新社通app获悉,2024年黑龙江绥化养老保险缴费金额的计算公式如下:
养老保险费金额=养老保险缴费基数*单位缴费比例+养老保险缴费基数*个人缴费比例
养老保险缴费基数一般是根据职工上年度平均工资水平确定的。例如,假设小五的养老保险缴费基数为3858元,单位缴费比例为16%,个人缴费比例为8%,那么小五的养老保险缴费金额计算如下:
单位缴费金额=3858元×16%=617.28元/月。
个人缴费金额=3858元×8%=308.64元/月。
据新社通app养老保险计算器显示,小五每月的养老保险总缴费金额为:617.28元+308.64元=925.92元
》点击新社通app养老保险计算器,轻松测算你的养老保险缴纳金额!
请注意,上述例子中的缴费比例仅用于演示目的,实际的缴费比例可能因地区和方案的不同而有所差异。在实际计算时,应参考当地社保部门公布的具体法规。
此外,社保养老金的计算还涉及到个人账户养老金和基础养老金等多个因素,具体计算方式也可能因地区和方案的不同而有所差异。因此,在规划个人养老保险时,建议咨询当地社保部门或专业机构,以获取更准确的信息和建议。
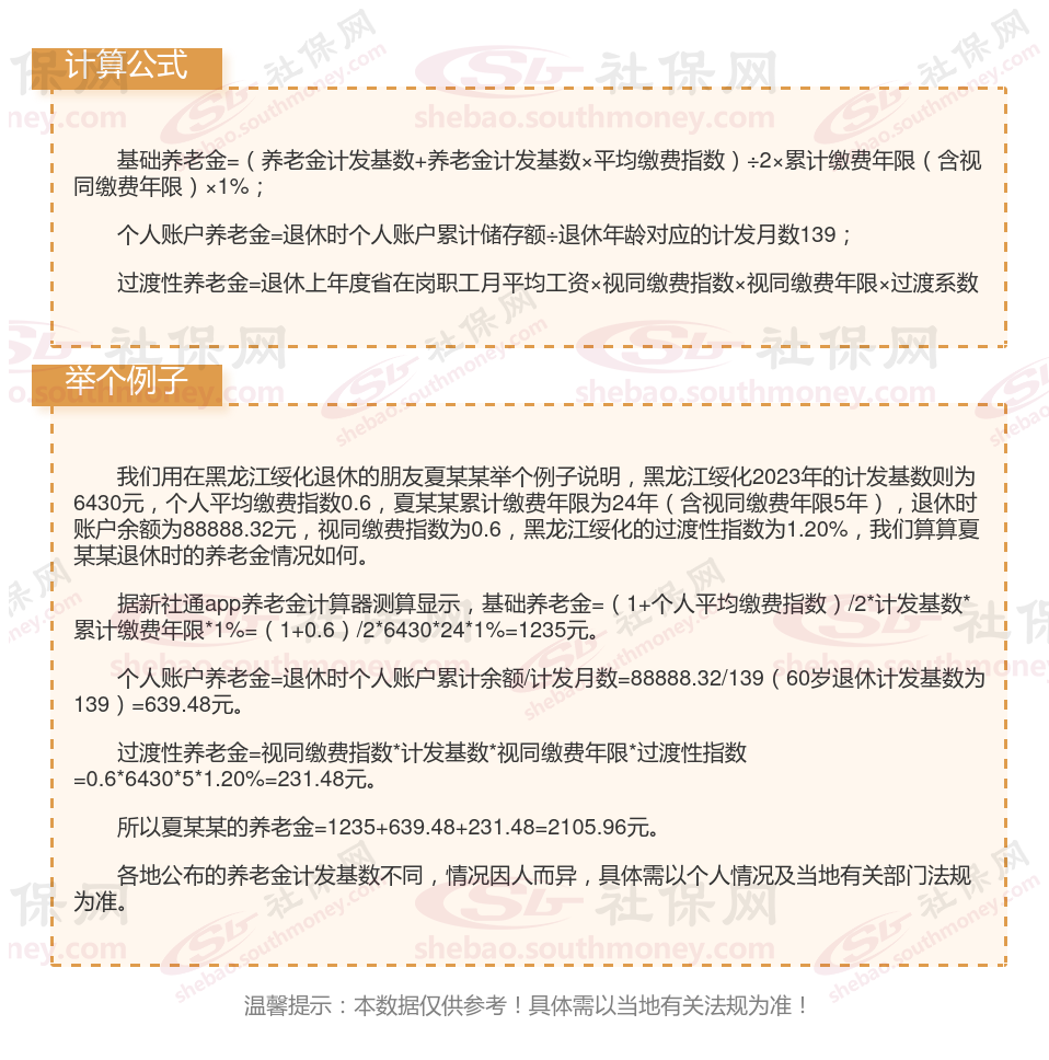
黑龙江绥化养老保险交满15年能领多少钱?(在线计算举例说明)

》新社通小编提示,“新社通app养老金计算器”也可以计算养老金哦!以下是操作链接,点击即可轻松测算你的养老金!
温馨提示:本数据源于网络,仅供参考!具体需以当地具体法规为准!
以上就是黑龙江绥化养老保险缴费全部内容,希望对您有帮助,欢迎关注新社通app解锁更多社保专业资讯。