据新社通app获悉,养老保险通常指的就是我国的基本养老保险,它是我国养老保险体系中的第一支柱,旨在为劳动者在退休后提供基本生活保险。根据有关法规,我国的养老保险制要求参保人员累计缴费满15年,就可以在达到法定退休年龄之后正常领取相应的养老保险金。这个“15年”的累计缴费年限是领取养老保险金的一个基本条件,确保参保人员在退休时能够享有一定的养老保险。
需要注意的是,具体的法定退休年龄和养老保险金领取标准可能会因地区和方案的不同而有所差异。此外,随着我国养老保险制的不断完善和调整,相关方案也可能会有所调整。因此,在实际操作中,建议参考当地的具体法规。那么,自己交养老保险每月需要多少钱 甘肃嘉峪关养老保险退休后每月可以领多少?下面随新社通app小编一起来看看详情吧。
甘肃嘉峪关养老保险缴费基数2023年最新标准 一个月最低要交多少钱?举例说明

据新社通app获悉,甘肃嘉峪关职工养老保险的缴费金额通常是根据职工的工资总额和缴费比例来计算的。以下是一个具体的例子来说明这一计算过程:
假设甘肃嘉峪关某企业职工的工资收入为4090元/月,且该工资收入高于当地公布的养老保险缴费基数下限,但低于缴费基数上限。那么,该职工的月缴费基数即为4090元。
单位缴纳部分:根据一般的缴费比例16%,单位每月为该职工缴纳的养老保险费金额为4090元×16%=654.4元。
个人缴纳部分:同样根据一般的缴费比例8%,该职工每月需要缴纳的养老保险费金额为4090元×8%=327.2元。
据新社通app养老保险计算器显示,该职工每月总共需要缴纳的养老保险费金额为654.4元(单位部分)+ 327.2元(个人部分)= 981.6元。
》社保网小编提示,“新社通app养老金计算器”可以轻松测算您的养老保险要交多少钱!以下是操作链接!
需要注意的是,上述例子中的缴费比例仅作为参考,实际缴费比例可能因地区和法规的不同而有所差异。此外,对于工资收入低于缴费基数下限或高于缴费基数上限的职工,其缴费基数的计算方式也会有所不同。具体计算方法可咨询当地社保部门或相关机构。
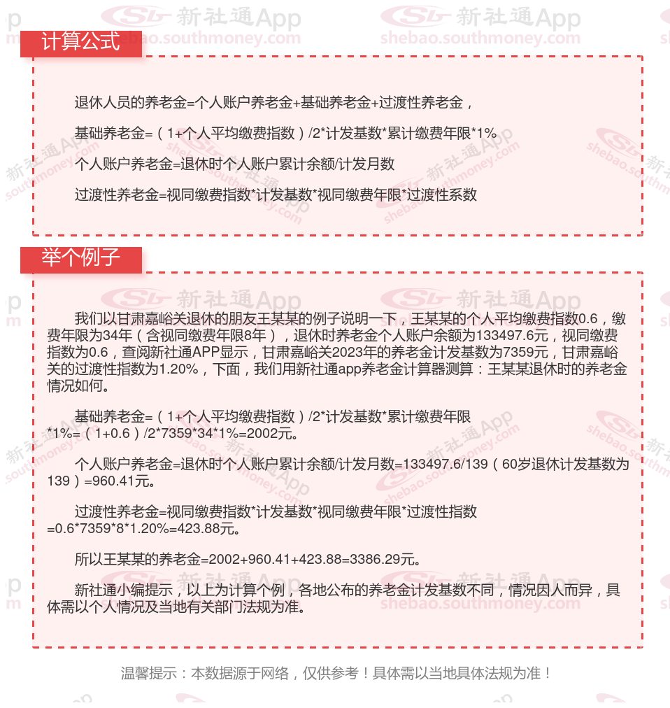
甘肃嘉峪关养老保险交满15年能领多少钱?(在线计算举例说明)

温馨提示:本数据仅供参考!具体需以当地有关法规为准!
养老保险个人账户怎么查询?几种方法任您选择
养老金账户一般指的是个人养老金账户。职工平时缴纳的职工社保中的养老保险,大部分进入到统筹账户,一小部分钱进入到个人养老金账户里。
养老金如何查询个人账户余额?
【1】社保中心查询
如果领取者对自己的社保余额不清楚,可以携带身份证到各区社会保险经办机构业务办理大厅查询。
【2】上网在线查询
用户可以登录所在城市的社会保险业务网站,点击【个人社保信息查询】窗口,输入本人身份证和密码,就可以以查看本人参加的保险信息以及余额了。
【3】电话咨询
想要查询个人账户余额的用户可以拨打综合服务电话,在拨打【12333】之后进行方案咨询和信息查询。
总的来说,以上三种方法都可以查询到养老金个人账户的余额。需要注意的是,个人养老金账户在退休前是不能使用的,只能在退休之后使用。
以上就是甘肃嘉峪关养老保险缴费全部内容,希望对您有帮助,欢迎关注新社通app解锁更多社保专业资讯。