据新社通app获悉,职工基本养老保险是社会保险中的一个险种。是为了保证劳动者在年老、失业、患病、工伤、生育而减少劳动收入时给予经济补偿的一项优惠方案。那你知道云南昆明养老保险缴费标准是什么样的吗?社保交满15年退休能领多少钱?下面随新社通app小编一起来看看详情。
云南昆明养老保险缴费基数2023-2024年最新标准(最低)
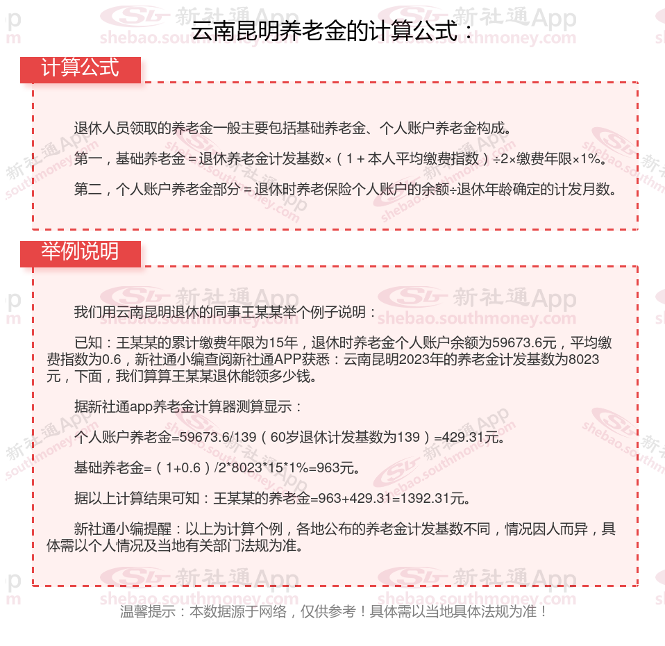
据新社通app显示,云南昆明职工养老缴费基数是多少,2023-2024年云南昆明养老保险基数明细如下:
养老缴费基数为:4144,个人缴费:331.52元,企业缴费:663.04元,合计缴费:994.56元。
(注:本文数据仅供参考,具体以当地缴费标准为准)
云南昆明养老保险每月缴费金额的计算方法
据新社通app获悉,2024年云南昆明养老保险缴费金额的计算公式如下:
养老保险费金额=养老保险缴费基数*单位缴费比例+养老保险缴费基数*个人缴费比例
养老保险缴费基数一般是根据职工上年度平均工资水平确定的。例如,假设小五的养老保险缴费基数为4144元,单位缴费比例为16%,个人缴费比例为8%,那么小五的养老保险缴费金额计算如下:
单位缴费金额=4144元×16%=663.04元/月。
个人缴费金额=4144元×8%=331.52元/月。
据新社通app养老保险计算器显示,小五每月的养老保险总缴费金额为:663.04元+331.52元=994.56元
》点击新社通app养老保险计算器,轻松测算你的养老保险缴纳金额!
请注意,上述例子中的缴费比例仅用于演示目的,实际的缴费比例可能因地区和方案的不同而有所差异。在实际计算时,应参考当地社保部门公布的具体法规。
此外,社保养老金的计算还涉及到个人账户养老金和基础养老金等多个因素,具体计算方式也可能因地区和方案的不同而有所差异。因此,在规划个人养老保险时,建议咨询当地社保部门或专业机构,以获取更准确的信息和建议。
云南昆明养老金如何查询个人账户余额?
养老保险可以领多少年
养老保险在退休之后就可以领取养老金,一般是活多久就可以领多久,也就是可以终身领取。不管是缴纳的城镇职工养老保险还是居民养老保险,都是可以终身领取。
想要终身领取养老保险,用户缴纳的养老保险需要达到一定的年限,否则无法领取退休养老金。用户缴纳了养老保险后,如果发生意外身故了,那么可以由继承人直接一次性取出养老金。
云南昆明社保交满15年能领多少钱?(在线计算举例说明)

温馨提示:本数据源于网络,仅供参考!具体需以当地具体法规为准!
以上就是云南昆明养老保险缴费全部内容,希望对您有帮助,欢迎关注新社通app解锁更多社保专业资讯。